万益资讯网

后AI算力时代大规模并行训练,是当前OCS需求爆发的本质。全球云服务厂商和大型企

后AI算力时代大规模并行训练,是当前OCS需求爆发的本质。

全球云服务厂商和大型企业都在疯狂建设AI数据中心,每个这样的数据中心,都可能包含数十个乃至上百个由数千颗加速芯片组成的集群,而每一个这样的集群,都需要一个或多个OCS作为其网络核心。

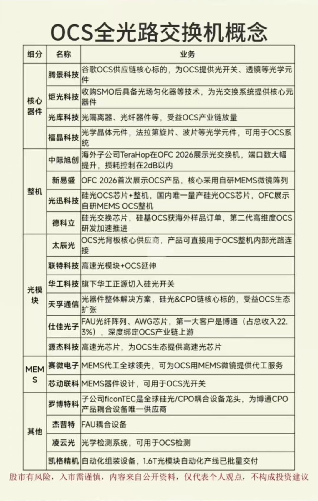
预计到2028-2030年,其市场规模将从2023年的数亿美元增长至数十亿甚至百亿美元级别,年复合增长率超过30%。......OCS光电路交换机包含以下核心产业链环节:

1. MEMS芯片:主流技术路线的核心,负责通过微镜阵列偏转光束。单台OCS中成本可超过1.2万美元,占BOM成本一半以上。

2. 硅光芯片:被认为是未来的发展方向,可实现更高的集成度。

3. 光纤阵列与高精密光学元件:如准直透镜、滤光片等,是保障光路精准耦合的关键。

4. OCS整机设计、制造、代工:将上游器件集成为可用的交换机,技术门槛高。目前主要由谷歌(自研)、Lumentum、Coherent等国际巨头主导。

5. 配套光模块:需要与OCS架构协同优化,多为定制化产品。