万益资讯网

宝宝保险避坑指南❗这样买不花冤枉钱

当妈后才懂,给娃买保险水太深!身边不少朋友踩过坑:买错险种、赔不了、续不上!孩子一生病,才发现保险白买了❗

今天整理了一份【宝宝保险攻略】建议收藏!

🧸必备险种搭配
1️⃣少儿医保
2️⃣医疗险
3️⃣意外险
4️⃣重疾险

👉重点盯紧百万医疗险,宝宝的就医靠山
百万医疗险就是医保的好搭档,可以帮咱扛生病住院的开销!医保报完后的自费部分,保障范围内它能接着再报一笔,大大减轻经济压力,而且必要的时候还能提供更好的医疗资源!

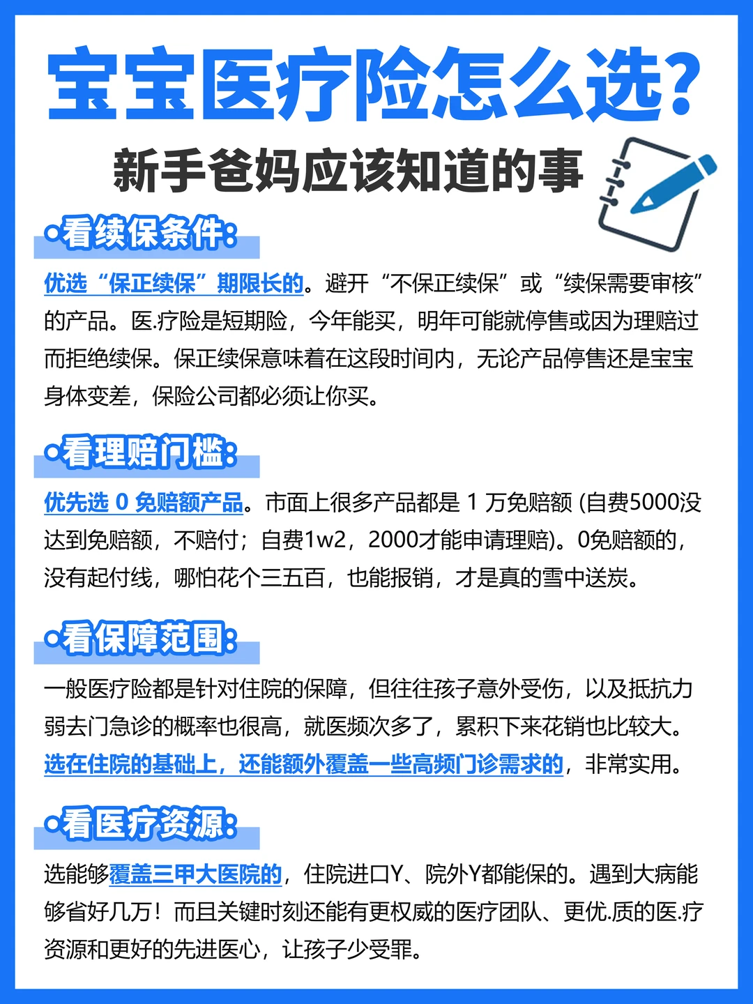
👉百万医疗险选购要重点看这四点
✅看续保条件
✅看理赔门槛
✅看保障范围
✅看医疗资源

以前没有给娃买医疗险的想法,直到前阵子朋友跟我吐槽。孩子肺炎住了一周院,医保报完自己还掏了一半。隔壁床孩子也是肺炎, 因为有医疗险,加上医保报完,几乎没花什么钱!

所以我果断给娃把医疗险安排上了!对比了好几款,最后定了支付宝上这个好医保·少儿长期医疗(2025版),它是专门给0-17岁娃做的,真实体验之后这几点特别戳我~

✅日常用得上,不白交保费
门诊住院责任内1元起赔!不用像有的保险那样,得凑够1万才给报。而且不光住院能保,娃平时跑着玩磕破膝盖去门诊、换季得肺炎去看医生(共涵盖51种日常高频小病门诊),这些都能报,不用每次自己掏现金,累积下来也省了不少钱

✅大病不慌,能找好医生用好药
住院用到的进口药/原研药/特效药都能覆盖,院外用药经药方审核后也能赔付,其中1500多种清单内的药100%比例赔付。
120种重疾支持100%比例赔付三甲特需和百余家私立医院的优质医疗资源

✅现在还有个很贴心的附加保障
可以选,勾上之后,不只是那120种大病才能享特需,平时像肺炎住院去特需也能报销80%。而且在普通部住院,咱们能100%报销,更省心了

✅能一直保到成年,更踏实
不用怕中间断保,每月就花几十块钱,比给娃买两罐奶粉还便宜,却能有个踏实的保障,真得值

✅贴心小细节,省钱又省心
比如甲乙流等36种传染病,7天等待期过后就能赔付,应对接下来的流感季很安心

还有7*24小时的专属家医在线问诊,随时都可以咨询!连孩子们的齿科、眼科也都涵盖了!

总之大家记住,先办好少儿医保,再选好医保少儿,基本孩子日常的健康风险就都能涵盖了!
直接上ZFB🔍【好医保少儿】就可以了!