万益资讯网
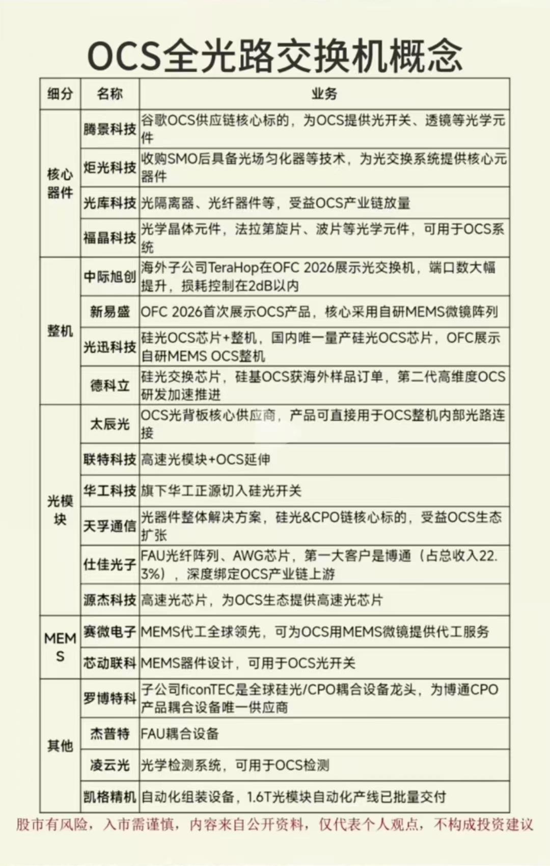
OCS全光路交换机概念(细分核心器件) OCS是,光电路交换(数据中心 / AI
2026-04-15 09:52:04
骑马找牛记
财经
OCS全光路交换机概念(细分核心器件)
OCS是,光电路交换(数据中心 / AI)
Optical Circuit Switch
全光交换:光信号直接路由,不做光电转换
猜你喜欢
后AI算力时代大规模并行训练,是当前OCS需求爆发的本质。全球云服务厂商和大型企
2026-04-08
元宝谈商业
标签:
ai
云服务
芯片
英唐智控
人工智能
AI就是为了这种时候存在的……算力终于没有被浪费
2026-04-13
真益搞笑
标签:
ai
人工智能
6万张国产AI芯片集结!郑州启用“最强大脑”,中国AI正式进入超算时代!4月14
2026-04-15
嘴哥看科技
标签:
ai
芯片
郑州
it芯片
人工智能
大家看看到底是不是AI,感觉很惊艳了
2026-04-08
雨双的趣事
标签:
ai
人工智能
光模块产业链核心解析光模块是AI算力网络关键硬件,与GPU、交换机共筑AI基建核
2026-04-14
趋势投掌门
标签:
ai
交换机
GPU
cpo
人工智能
AI算力狂潮下的PCB黄金赛道:产业链全拆解,谁是真正的龙头?当AI服务器
2026-04-15
不做股市的韭菜
标签:
ai
狂潮
苹果
英伟达
人工智能
原来不管哪个AI,笨都是统一通病🤏
2026-04-15
全网梗王不认输
标签:
ai
无主
人工智能
AI科技如同一块巨大蛋糕,整体可划分为五大核心赛道:能源层、芯片层、基础设施层、
2026-04-15
趋势投掌门
标签:
芯片
ai
华虹半导体
中科曙光
it芯片
人工智能
热门分类
推荐
热榜
军事
NBA
体育
社会
明星八卦
娱乐
财经
科技
汽车
历史
国际
游戏
动漫
公益
搞笑
商业
互联网
数码
国际足球
房产
家居
时尚
科学探索
职场
育儿
股票
教育
影视
情感
热点
中国军情
武器
中国南海
中国足球
亚洲杯
科比
综合体育
CBA
投资
楼市
大咖秀
外汇
创业
风口
SUV
豪车
概念车
优惠
新能源
美国
欧洲
朝日韩
俄罗斯
孕期
街拍
恋爱攻略
婚姻
正能量