万益资讯网
deepseek锐评材料最好的发展前景
甜姐材料
2025-11-03 00:35:33
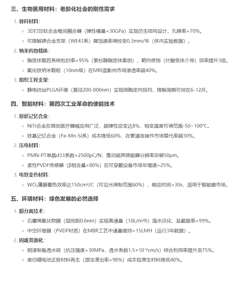
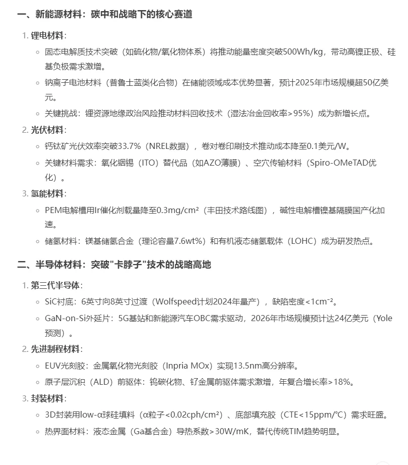
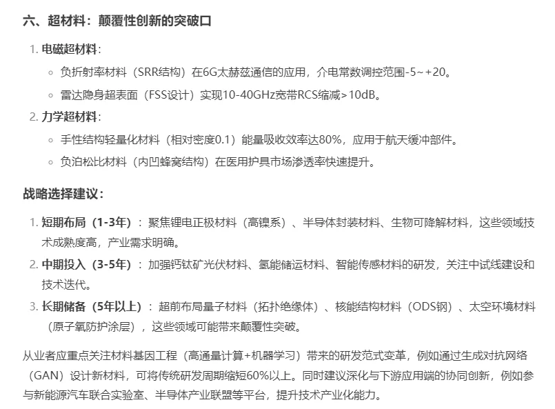
总结来说,材料专业目前发展前景比较好的还是在新能源、半导体以及智能方向。 deepseek 材料就业 材料考研 材料 锐评
0
阅读:0
甜姐材料
感谢大家的关注
作者最新文章
1
明天查分啦!祝大家都能如愿所偿!
2
25考研各地出分时间汇总!速看!
3
deepseek严选,材料专业发展前景最好的方向
4
出手大方,奖学金100%覆盖的神仙院校
5
材料考研,实力双非,性价比之王!
6
一定要收藏!材料专业复试常用词汇总结!
7
初试分数为王,初试占比70%的院校!
8
材料考研,复试占比40%院校汇总!
9
复试同样重要,复试占比50%院校!
10
deepseek锐评材料最好的发展前景
热门分类
推荐
热榜
军事
NBA
体育
社会
明星八卦
娱乐
财经
科技
汽车
历史
国际
游戏
动漫
公益
搞笑
商业
互联网
数码
国际足球
房产
家居
时尚
科学探索
职场
育儿
股票
教育
影视
情感
热点
中国军情
武器
中国南海
中国足球
亚洲杯
科比
综合体育
CBA
投资
大咖秀
外汇
创业
风口
SUV
豪车
概念车
优惠
新能源
美国
欧洲
朝日韩
俄罗斯
孕期
街拍
婚姻
正能量
教育
TOP
1
拉拉-安东尼现场观战儿子的第一场大学比赛。
2
高圆圆,大学时期就是清纯系
3
算出过的答案能有多离谱
4
大学生的聊天记录大揭秘。
5
真实的答辩现场是这样的
6
【方程豹23个月,累计销量突破20万台】方程豹品牌成长起来还是不容易的0到10万
7
有高中生的家长,世上没有后悔药!不要等到孩子高考成绩出来再知道:1、在排座位
8
大学生能捅出多大的篓子
9
这学校也是让人无语到家了[无奈吐舌]
10
这才是真正的道歉对比翁青雅道歉文,去年的小作文是她写的吗
教育
最新文章
1
方程豹已经火出圈了,我这个小县城很多方程豹豹5和方程豹钛3,今天一个路口碰到两台
2
普渡大学2026届招募全美四星控卫LukeErtel(188公分)全美四
3
大学生的行李箱到底都经历了什么
4
我去!钛7一个月卖了20000多台!方程豹今年真猛啊
5
方程豹钛7好大啊[抠鼻]
6
王安宇高中毕业照从小就是美人胚子[爱心]
7
是谁断送了43岁的曾琦icon,曾主任的大好前程?一个有博士学位,宛如天使般美丽
8
杨瀚森的英语进步了,可以在替补席和队友快乐聊天!杨瀚森的英语水平在近期进步很大
9
不得要求教师承担上街执勤等任务教育部发布的中小学教师减负8条措施,初衷是好的,旨
10
两个问题:一是如果地方教育部门与其他行政部门给教师布置不合理的非教学任务,教