万益资讯网
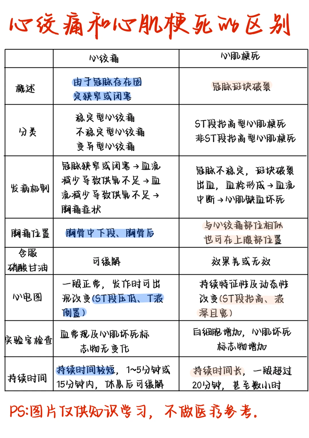
医学生笔记——心绞痛和心肌梗死的区别
2026-04-23 16:51:32
布鲁布鲁哎呀呀
教育
🙋♂️我是blue,主业学医,副业画画
🎨用图画形式学习医学知识——今天学习“心绞痛和心肌梗死的区别”
✌️跟着我,每天无痛学习知识点
🌈我们终将上岸,阳光万里
_
本篇内容仅供医学学习交流,不做任何医疗行为建议,若有治疗需求,请前往正规🏥
猜你喜欢
44岁女子每天慢跑健身,1年后中风去世,医生叹气:3个习惯没纠正跑步本身没问
2026-04-03
疾冰预防说
标签:
跑步
中风
医生
老年人健康
老年病
自从三天断食开始,我的高血压药同时也停了,到今天已经整整21天了,期间血压一直正
2026-04-23
6364的退休旅居生活
标签:
高血压
豆包
缬沙坦
老年病
养生食谱
老年人健康
医学冷知识第一条就让你怀疑人生。。。
2026-04-17
囤货种草娱乐
标签:
医学
国际期刊刊登心梗防治中国方案什么是动脉粥样硬化?简单说:你的血管内壁,本来是光滑
2026-03-28
代珊看健康
标签:
动脉粥样硬化
心肌梗塞
悲痛!2026年以来,多位公众人物因心源性猝死离世,最年轻的仅34岁。据媒体
2026-04-23
来一口圆子
标签:
心源性猝死
心肌梗塞
张雪峰
老年人健康
长寿最好方式不是养生、睡觉?而是在62~67岁这五年,建议保持6点老年医学领
2026-03-31
疾冰预防说
标签:
长寿
睡眠
医学
养生
上海浦东,女子带7岁的儿子去医院看鼻炎,医生在给孩子检查时,孩子因为害怕,医生越
2026-04-24
星球拾光
标签:
医生
医院
鼻炎
儿童健康
热门分类
推荐
热榜
军事
NBA
体育
社会
明星八卦
娱乐
财经
科技
汽车
历史
国际
游戏
动漫
公益
搞笑
商业
互联网
数码
国际足球
房产
家居
时尚
科学探索
职场
育儿
股票
教育
影视
情感
热点
中国军情
武器
中国南海
中国足球
亚洲杯
科比
综合体育
CBA
投资
楼市
大咖秀
外汇
创业
风口
SUV
豪车
概念车
优惠
新能源
美国
欧洲
朝日韩
俄罗斯
孕期
街拍
恋爱攻略
婚姻
正能量