万益资讯网
拾贝的笔记的文章
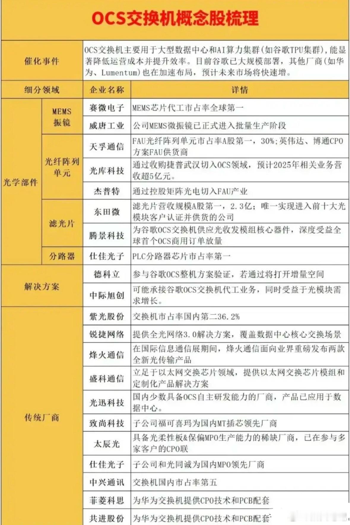
谷歌AI大会引爆!OCS概念迎机遇,核心方向全梳理(附股)
2026-04-22 00:03
谷歌AI大会引爆!OCS概念迎机遇,核心方向全梳理(附股)
固态电池产业链“独一份”龙头梳理(附股)
2026-04-21 19:38
固态电池产业链“独一份”龙头梳理(附股)
政策推动“算电协同”,AI算力爆发带动电力需求,打开新增长空间(附股)
2026-04-21 19:39
政策推动“算电协同”,AI算力爆发带动电力需求,打开新增长空间(附股)
重磅利好!AI全面落地加速,算力需求再迎爆发!
2026-04-21 19:38
重磅利好!AI全面落地加速,算力需求再迎爆发!
缩量1800亿的小阳线,账上今天也是小幅回撤。昆仑,通宇,康盛均已落袋;中芯和拓
2026-04-21 17:35
缩量1800亿的小阳线,账上今天也是小幅回撤。昆仑,通宇,康盛均已落袋;中芯和拓
老贝慷慨分享,内容写的非常清楚,今天启动了!
2026-04-21 15:36
老贝慷慨分享,内容写的非常清楚,今天启动了!
午评:市场缩量轮动,前两天调整的储能,今天走强,AI方向因为一些个股的逐步披露,
2026-04-21 15:36
午评:市场缩量轮动,前两天调整的储能,今天走强,AI方向因为一些个股的逐步披露,
昆仑今天来个大长腿,铁子们觉得有机会吗?
2026-04-21 10:40
昆仑今天来个大长腿,铁子们觉得有机会吗?
利好偏多,A股有望冲4100点利好1. 政策支持分布式光伏、分散式风电发展2.
2026-04-21 09:41
利好偏多,A股有望冲4100点利好1. 政策支持分布式光伏、分散式风电发展2.
早上好,创板有调整诉求,看看上证是否补涨?主线滞涨,那么后面就是震荡轮动预期,板
2026-04-21 08:34
早上好,创板有调整诉求,看看上证是否补涨?主线滞涨,那么后面就是震荡轮动预期,板
通信回调,液冷爆发(附股)
2026-04-21 00:35
通信回调,液冷爆发(附股)
伊朗开出10项“天价”条件,第二轮谈判基本告吹,局势再临风险伊朗这次直接甩出10
2026-04-20 20:34
伊朗开出10项“天价”条件,第二轮谈判基本告吹,局势再临风险伊朗这次直接甩出10
光纤行业迎新周期!量价齐升,订单排到2027年!支撑AI、6G等前沿技术落地的核
2026-04-20 19:32
光纤行业迎新周期!量价齐升,订单排到2027年!支撑AI、6G等前沿技术落地的核
商业航天利好密集落地,万亿赛道主升浪开启(附核心标的)
2026-04-20 19:32
商业航天利好密集落地,万亿赛道主升浪开启(附核心标的)
继续新高,继续冲!账户稳步上升中!恭喜在手的铁子们!俗话说:良禽择木而栖。大树若
2026-04-20 12:31
继续新高,继续冲!账户稳步上升中!恭喜在手的铁子们!俗话说:良禽择木而栖。大树若
午评:液冷成主线,光通信分化,资金玩预期差早盘竞价,株冶、天通股份大单顶一字,康
2026-04-20 16:32
午评:液冷成主线,光通信分化,资金玩预期差早盘竞价,株冶、天通股份大单顶一字,康
康盛今天直接顶了一字,这就是做补涨的魅力!我也想免费分享给大家,但那样对老贝的真
2026-04-20 16:32
康盛今天直接顶了一字,这就是做补涨的魅力!我也想免费分享给大家,但那样对老贝的真
今天A股很关键,指数要震荡,板块会受油价影响。利好消息1. 北证50指数基金规模
2026-04-20 12:33
今天A股很关键,指数要震荡,板块会受油价影响。利好消息1. 北证50指数基金规模
川普刚刚发文今天,一艘悬挂伊朗国旗名为“TOUSKA”号的的货轮——其长度
2026-04-20 16:32
川普刚刚发文今天,一艘悬挂伊朗国旗名为“TOUSKA”号的的货轮——其长度
中信最新研判:市场对外围局势已经脱敏,机构资金正在稳步回补仓位。这波反弹节奏偏缓
2026-04-19 18:29
中信最新研判:市场对外围局势已经脱敏,机构资金正在稳步回补仓位。这波反弹节奏偏缓
第一页
下一页
作者信息
拾贝的笔记
感谢大家的关注
分类: 财经
热门分类
推荐
热榜
军事
NBA
体育
社会
明星八卦
娱乐
财经
科技
汽车
历史
国际
游戏
动漫
公益
搞笑
商业
互联网
数码
国际足球
房产
家居
时尚
科学探索
职场
育儿
股票
教育
影视
情感
热点
中国军情
武器
中国南海
中国足球
亚洲杯
科比
综合体育
CBA
投资
楼市
大咖秀
外汇
创业
风口
SUV
豪车
概念车
优惠
新能源
美国
欧洲
朝日韩
俄罗斯
孕期
街拍
恋爱攻略
婚姻
正能量