万益资讯网
拾贝的笔记的文章
盘前给大家说了,今天会有调整,但向上趋势不变,大家无需担忧。开盘按策略分批入了中
2026-04-23 12:27
拾贝的笔记
盘前给大家说了,今天会有调整,但向上趋势不变,大家无需担忧。开盘按策略分批入了中
当前市场就两条主线:1、机构方向看科技,核心是光通信,重点盯东山。2、情绪方向看
2026-04-23 09:11
拾贝的笔记
当前市场就两条主线:1、机构方向看科技,核心是光通信,重点盯东山。2、情绪方向看
A股今日会有技术调整,但反弹格局不变,有望冲击阶段高点。利好腾讯、阿里洽谈投资D
2026-04-23 08:48
拾贝的笔记
A股今日会有技术调整,但反弹格局不变,有望冲击阶段高点。利好腾讯、阿里洽谈投资D
技术破局!钠离子电池规模化量产在即,储能迎来新机遇(附股)
2026-04-22 20:39
拾贝的笔记
技术破局!钠离子电池规模化量产在即,储能迎来新机遇(附股)
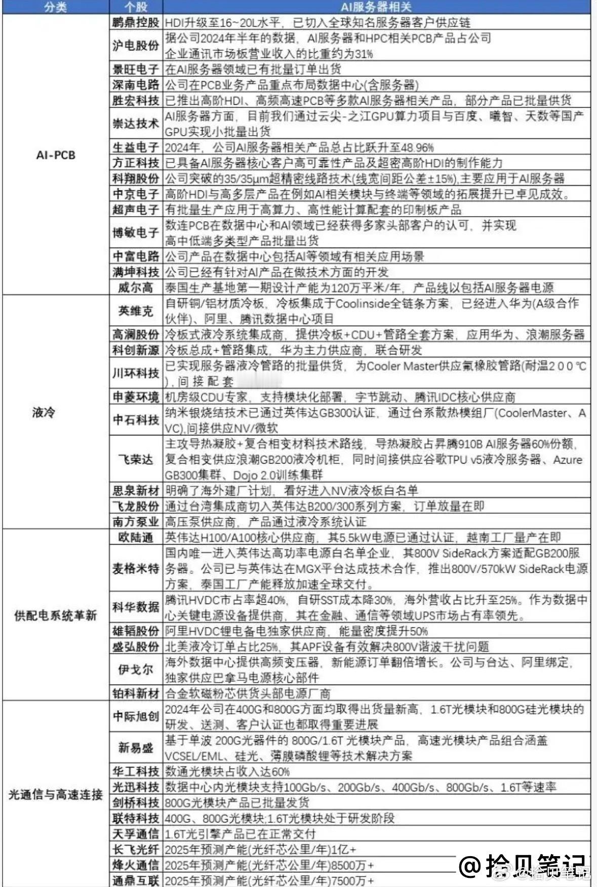
算力基建各细分赛道核心公司总结(附股)
2026-04-22 19:11
拾贝的笔记
算力基建各细分赛道核心公司总结(附股)
重回4100,铁子们战况如何?
2026-04-22 14:48
拾贝的笔记
重回4100,铁子们战况如何?
重回4100!铁子们战况如何?这是一年之中,为数不多的龙头主升行情,涨停吃到不行
2026-04-22 14:34
拾贝的笔记
重回4100!铁子们战况如何?这是一年之中,为数不多的龙头主升行情,涨停吃到不行
这是今天的策略,精准预判!看到的铁子,点赞评论,一起抓牛骨!
2026-04-22 11:34
拾贝的笔记
这是今天的策略,精准预判!看到的铁子,点赞评论,一起抓牛骨!
按策略入了锌业gf ,拓维抛了。早盘分批低吸昆仑。华工昨日尾盘低吸的,光这么强,
2026-04-22 11:30
拾贝的笔记
按策略入了锌业gf ,拓维抛了。早盘分批低吸昆仑。华工昨日尾盘低吸的,光这么强,
昨晚美股高开低走,不过早盘亚洲交易段美股期指展开反弹,日韩股市低开走高,外围市场
2026-04-22 09:15
拾贝的笔记
昨晚美股高开低走,不过早盘亚洲交易段美股期指展开反弹,日韩股市低开走高,外围市场
AI+储能双驱动,PCB高端铜箔供需缺口拉大,涨价潮已至(附股)
2026-04-22 09:02
拾贝的笔记
AI+储能双驱动,PCB高端铜箔供需缺口拉大,涨价潮已至(附股)
突发消息打乱节奏!利好来袭却遇利空压制,今天A股大概率震荡,4055点有支撑。利
2026-04-22 08:28
拾贝的笔记
突发消息打乱节奏!利好来袭却遇利空压制,今天A股大概率震荡,4055点有支撑。利
谷歌AI大会引爆!OCS概念迎机遇,核心方向全梳理(附股)
2026-04-21 22:46
拾贝的笔记
谷歌AI大会引爆!OCS概念迎机遇,核心方向全梳理(附股)
固态电池产业链“独一份”龙头梳理(附股)
2026-04-21 19:14
拾贝的笔记
固态电池产业链“独一份”龙头梳理(附股)
政策推动“算电协同”,AI算力爆发带动电力需求,打开新增长空间(附股)
2026-04-21 18:55
拾贝的笔记
政策推动“算电协同”,AI算力爆发带动电力需求,打开新增长空间(附股)
第一页
作者信息
拾贝的笔记
感谢大家的关注
分类: 财经
热门分类
推荐
热榜
军事
NBA
体育
社会
明星八卦
娱乐
财经
科技
汽车
历史
国际
游戏
动漫
公益
搞笑
商业
互联网
数码
国际足球
房产
家居
时尚
科学探索
职场
育儿
股票
教育
影视
情感
热点
中国军情
武器
中国南海
中国足球
亚洲杯
科比
综合体育
CBA
投资
楼市
大咖秀
外汇
创业
风口
SUV
豪车
概念车
优惠
新能源
美国
欧洲
朝日韩
俄罗斯
孕期
街拍
恋爱攻略
婚姻
正能量