.
📒上次笔记讲了经典基底奶酱英式奶酱的构成,这次给大家分析一下制作流程及制作中会遇到的问题🔍
.
📒 制作流程:
将液体部分加热,同时将蛋黄和糖混合搅拌均匀至发白,用煮至微沸的奶液小量的冲入蛋黄部分并快速搅匀,搅匀后的蛋奶液回锅(厚底锅)小火加热回温,注意保持搅拌防止糊底,同时用温度计奶测量奶酱温度,在82~83℃时将取出温度计并将奶酱离火。
.
离火后的奶酱最好过筛处理(或者过筛加均质以达到最佳状态),保鲜膜贴面密封放置降温。
.
📒 如果没有温度可以取一些奶酱在刮刀上就行流动性测试:用手指划开刮刀表面的奶酱液体,液体不会回流在一起表明奶酱状态正确。
.
📒 保存:
在4℃的冷藏冰箱保质2~3天,或真空保质10天。
.
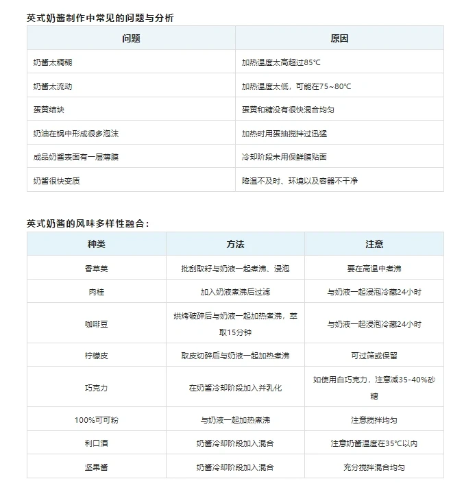
📒问题分析:
奶酱太稠糊:加热温度太高超过85℃
奶酱太流动:加热温度太低,可能在75~80℃
蛋黄结块:蛋黄和糖没有很快混合均匀
奶油在锅中形成很多泡沫:加热时用蛋抽搅拌过迅猛
成品奶酱表面有一层薄膜:冷却阶段未用保鲜膜贴面
奶酱很快变质:降温不及时、环境以及容器不干净
.
📒图上还有配方和各种风味的搭配,可以给你在甜品制作中多种选择哦[红色心形R]


