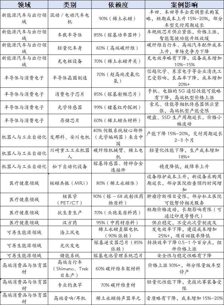
一图看懂对日两用物项管制的具体影响 很多人不理解商务部加强对日本两用物项的出口管制具体意味着什么,我就做了个图,这些数据是网上公开的,我就整理了一下,这部分主要是军用的,但是呢,正所谓军民不分家,民用的会有什么影响呢,不敢想象。 小日子是寓军于民,丰田、三菱等企业都深度参与军事领域,就算是民用汽车领域用的,也可能军用,所以必须彻底断供,不让钻空子,让小日子去军事化,回到对投降国的要求上来。[呲牙]日本对外政策 日本对华贸易 日本出口下降 日本产品出口 日本贸易出口 日本对美关税 禁止出口日本




一图看懂对日两用物项管制的具体影响 很多人不理解商务部加强对日本两用物项的出口管制具体意味着什么,我就做了个图,这些数据是网上公开的,我就整理了一下,这部分主要是军用的,但是呢,正所谓军民不分家,民用的会有什么影响呢,不敢想象。 小日子是寓军于民,丰田、三菱等企业都深度参与军事领域,就算是民用汽车领域用的,也可能军用,所以必须彻底断供,不让钻空子,让小日子去军事化,回到对投降国的要求上来。[呲牙]日本对外政策 日本对华贸易 日本出口下降 日本产品出口 日本贸易出口 日本对美关税 禁止出口日本




作者最新文章