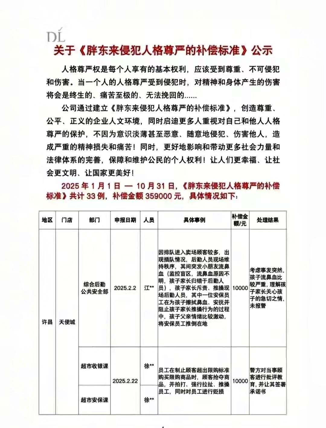
胖东来又火了!2025年1月26日,许昌北海店的电工老程巡场时,看到有顾客辱骂同

森林中洒落的阳光 2026-01-10 21:55:06

胖东来又火了!2025年1月26日,许昌北海店的电工老程巡场时,看到有顾客辱骂同事,就上前劝阻并把人带离。结果员工被顾客打了两巴掌,胖东来随即补了3万块 现在不少商家把“顾客是上帝”挂在嘴边,却让员工在委屈里忍气吞声。但胖东来不一样,它直接出台《侵犯人格尊严的补偿标准》,把员工的尊严放在明面上。 2025年前10个月,33起员工被侵权案例,从辱骂到掌掴,都按规定补偿,总额35.9万,最低3000元,最高3万元,一分不差。就算警方调解,就算顾客拿出精神疾病证明,员工该得的保障,胖东来一分都不会少。 胖东来的用心不止于此。2025年全年,它发了2657例文明价值奖励,总金额超141万,涵盖勇敢正义奖、服务项目奖、文笔奖等多个类别,让每个认真工作的员工都能被看见、被认可。 企业对员工掏真心,员工自然会把这份善意传递给顾客。新乡门店里,有姑娘逛店时突然生理期腹痛,蹲在卫生间直不起腰。保洁大姐发现后,主动递上卫生巾,扶她到工作间休息,还贴心倒了热水、拿来布洛芬和暖贴。姑娘十分感动,大姐却笑着说,把顾客当家人,能帮上忙就开心。 这不是刻意的营销作秀,而是发自内心的真诚。胖东来的走红,从来不是靠花哨的套路,而是它实实在在把“人”放在第一位。它用行动证明,商业的核心可以是尊重与温暖,护好员工的尊严,才能换来员工对顾客的用心,这种双向的真诚,才是企业长久发展的根本。

0 阅读:72
森林中洒落的阳光

森林中洒落的阳光

感谢大家的关注