万益资讯网
26省考成语积累第44天南辕北辙判若云泥各自为阵阳春白雪下里巴人势不两立
花生十三生活家
2026-01-16 12:09:06
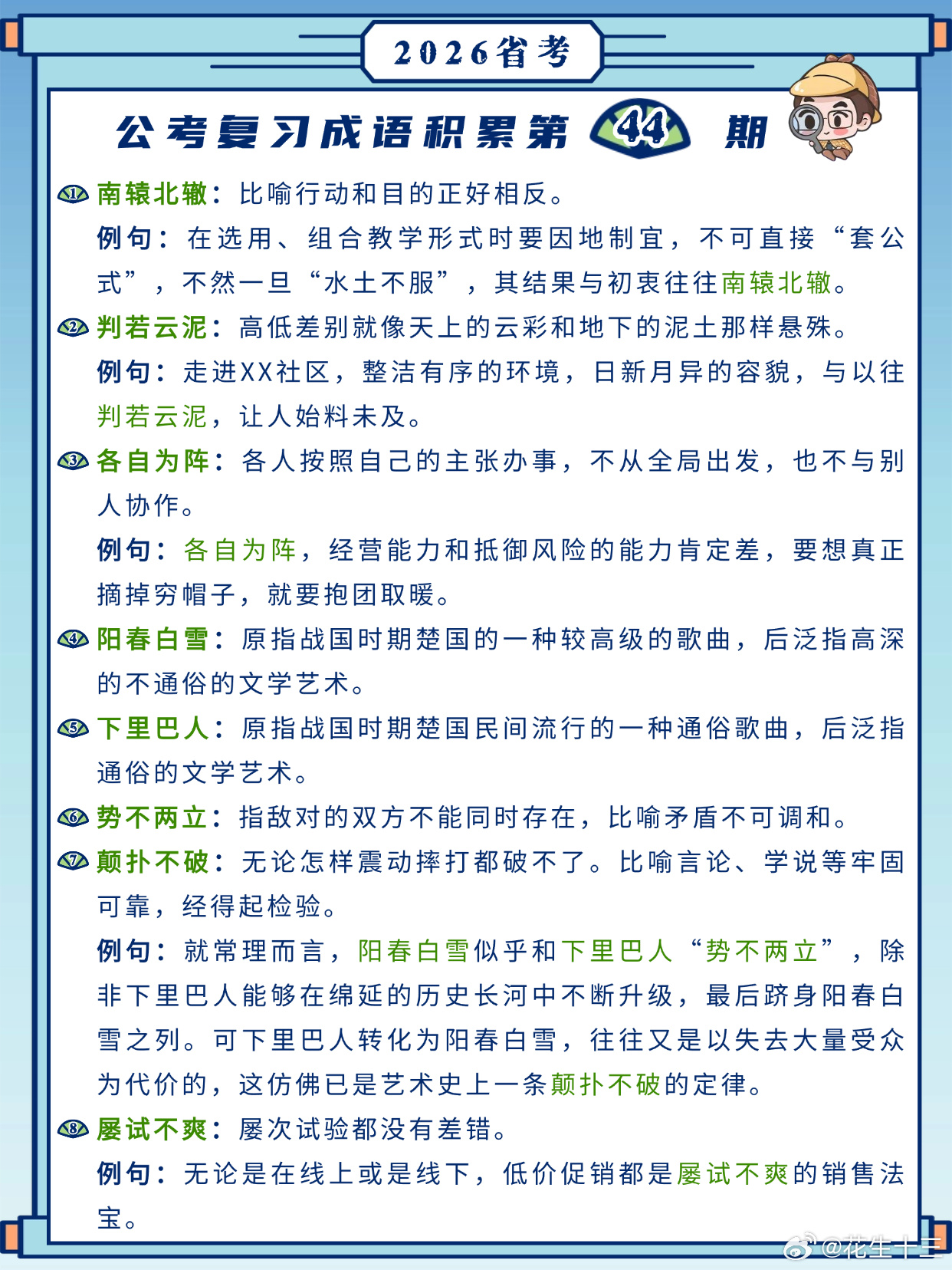
26省考成语积累第44天南辕北辙 判若云泥 各自为阵 阳春白雪下里巴人 势不两立 颠扑不破 屡试不爽 开学元气加油站决战公考国考省考国考
0
阅读:0
花生十三生活家
感谢大家的关注
作者最新文章
1
成语积累第四十五天固步自封 纸上谈兵 好高骛远 削足适履因地制宜 循序渐进 实事
2
3.29陕西事业单位笔试可以查询成绩了陕西事业单位陕西事业单位成绩
3
3.29安徽事业单位笔试成绩可以查询了安徽事业单位安徽事业单位成绩
4
展示一下新到的锦旗[嘻嘻][嘻嘻]
5
图推类比每日练习第44期图推难度:☆☆☆类比难度:☆☆☆决战公考省考事业单位
6
四海湖北事业单位线下面试班,正在报名中5.4日报道 19天19晚 武汉上课共计5
7
3.29事业单位成绩再出一省!贵州省笔试成绩开放查询贵州事业单位贵州事业单位成绩
8
成语积累第四十四天休戚与共 情投意合 志同道合 心有灵犀纷繁复杂 不计其数 眼花
9
3.29湖北省事业单位笔试成绩陆续下发中!目前只有五峰土家族自治县公布了笔试成绩
10
2012年的老学员上岸了!
热门分类
推荐
热榜
军事
NBA
体育
社会
明星八卦
娱乐
财经
科技
汽车
历史
国际
游戏
动漫
公益
搞笑
商业
互联网
数码
国际足球
房产
家居
时尚
科学探索
职场
育儿
股票
教育
影视
情感
热点
中国军情
武器
中国南海
中国足球
亚洲杯
科比
综合体育
CBA
投资
大咖秀
外汇
创业
风口
SUV
豪车
概念车
优惠
新能源
美国
欧洲
朝日韩
俄罗斯
孕期
街拍
婚姻
正能量