万益资讯网
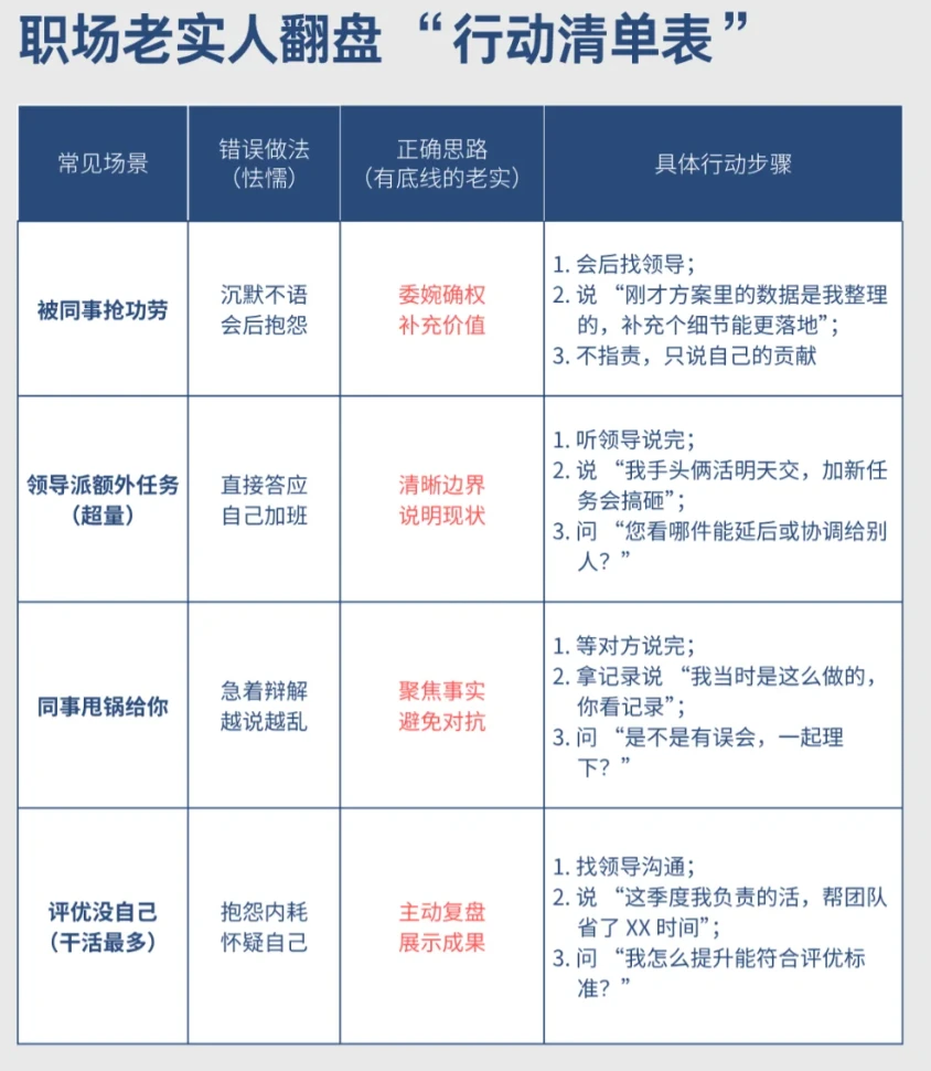
为什么领导不喜欢提拔老实人
职场滚雪球
2026-01-20 19:06:07
项目管理 项目经理 不做老实人 职场生存之道 拒绝老好人 职场人际交往 领导与下属 职场有生存感 与领导相处 职场向上管理
0
阅读:8
猜你喜欢
职场过度在意领导评价,简直是把自己架在火上烤。智联2025年调研显示,72%获“
【1点赞】
缘来似梦
2026-01-17
职场聪明人特有的四条特征:第一:开会时,不会随便发言,更不会轻易站队。
【15点赞】
灿烂西安
2026-01-19
每个人走入职场,心中都怀揣着梦想和期待,希望通过努力赢得认可和尊重。然而,现实往
三十爱分享
2026-01-15
我请假,领导不高兴,领导请假,我就很高兴,可能这就是格局吧!甚至,和
【4评论】【9点赞】
晨曦
2025-12-27
和领导沟通的小技巧。1、请事假。错误说法:"领导,我明天有点事,想请个假。正确说
【24评论】【120点赞】
时代老周
2026-01-20
职场里真正靠谱的人是怎样的?领导真正看重的其实不是单纯的能力,而是这三个特质!
【2点赞】
法德
2026-01-17
职场滚雪球
感谢大家的关注
作者最新文章
1
一张图看懂管理者必会的6个管理工具
2
不会表达就不要做管理
3
顶级管理者的基本功:工作留痕
4
为什么领导不喜欢提拔老实人
5
解析:学习力思维模型
6
好员工都是如何被管理者用废的
7
在单位,3招让领导知道你干了很多活
8
项目管理部2025年度总结与2026工作规划
9
不会管下属,就会被下属管理
10
高效能团队:让每个人的能量都用在刀刃上
热门分类
推荐
热榜
军事
NBA
体育
社会
明星八卦
娱乐
财经
科技
汽车
历史
国际
游戏
动漫
公益
搞笑
商业
互联网
数码
国际足球
房产
家居
时尚
科学探索
职场
育儿
股票
教育
影视
情感
热点
中国军情
武器
中国南海
中国足球
亚洲杯
科比
综合体育
CBA
投资
大咖秀
外汇
创业
风口
SUV
豪车
概念车
优惠
新能源
美国
欧洲
朝日韩
俄罗斯
孕期
街拍
婚姻
正能量
职场
TOP
1
优雅紫调穿搭真的能让职场女性魅力爆棚!比如一件薰衣草紫的西装外套,柔和又不失正式
2
江西九江一个班主任正在办公室批评一个女孩。她问:“你妈妈是做什么工作的?”女孩回
3
一个同事辞职了,说晚上请大家吃个饭,我们办公室十几个人全部都去了,大家差不多点了
4
蓝色V领连衣裙简直是高端女神范儿的标配,商务场合穿它气场直接拉满!束腰让身材
5
老板把我叫进办公室说:“你那项目奖金批下来了,整整20万,下午去财务签个字就行。
6
刷到一张董明珠办公室的照片,我愣了半天。墙上挂的,不是什么“天道酬勤”,也不是
7
我上了一个厕所,回来发现同事拿着我的烟给其他人散。我当场就发火了,对着同事说:“
8
林间清风遇从容绿意漫染的林间,清风穿过枝叶簌簌作响,她身着简约的白衫黑裤,
9
黑裤垂垂,就是一句大实话。一条够垂的黑色西裤,把大腿赘肉全藏住,走路自带鼓
10
意外拍摄美女在办公室电脑上竟然看起了有“色”电影,完全没察觉到后面有人,这
职场
最新文章
1
黑裤垂垂,就是一句大实话。一条够垂的黑色西裤,把大腿赘肉全藏住,走路自带鼓
2
刷到一张董明珠办公室的照片,我愣了半天。墙上挂的,不是什么“天道酬勤”,也不是
3
工厂爆炸余波未消报表数字让人窒息一线裁掉12%,办公室却多8%?这哪是增
4
董明珠的话,含金量还在上升!看了牢a“斩杀线”,头皮发麻……她直言不敢用
5
江西九江一个班主任正在办公室批评一个女孩。她问:“你妈妈是做什么工作的?”女孩回
6
医生休班在家。感觉头有点晕,出于职业敏感,下意识的去摸摸了鼻尖,没摸到,再试了一
7
38岁的老同事突然走了,急性心梗,抢救两小时没留住,办公室里没人敢相信这事。前
8
浅衫在职场,自在舒展暖白的办公灯漫过工位,落在浅棕简约短款上衣的面料上,利
9
今天在办公室闲聊,居然发现几个男同事的工资卡都在老婆手里,平时想买包烟抽都要向老
10
35岁一过,职场大姐们集体把宽松衫扔进衣柜。她们换上紧绷的legging