万益资讯网
中国足协希望好起来!
搞机秀风采
2026-01-29 15:43:23
中国足协希望好起来!
0
阅读:2
猜你喜欢
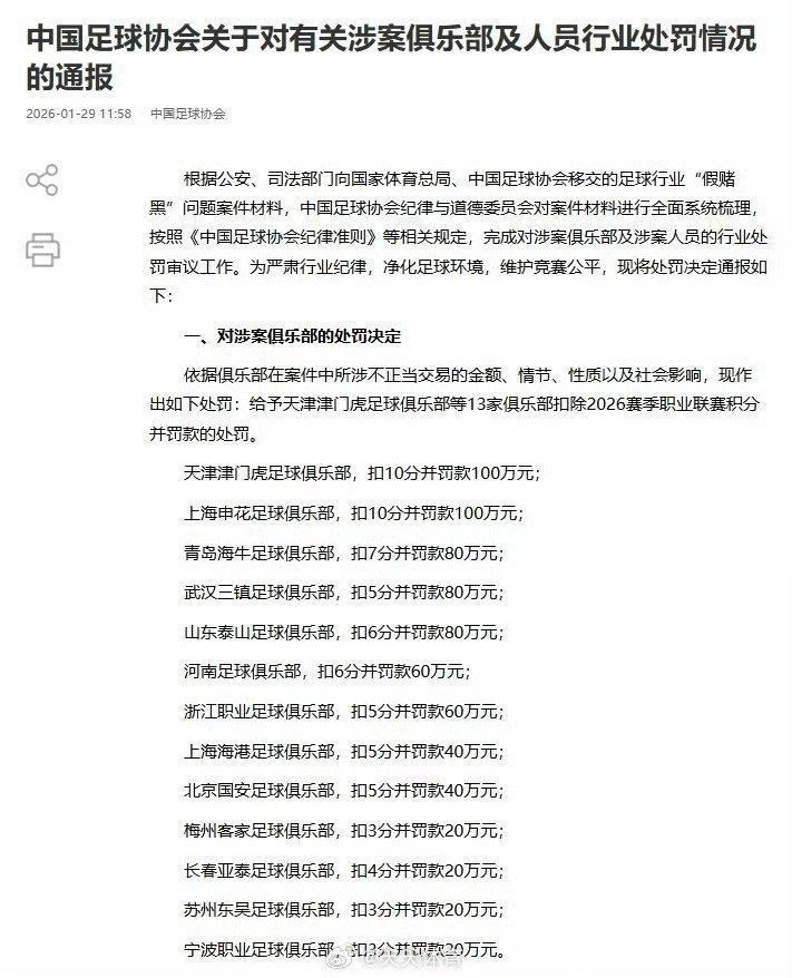
中国足协官网相关俱乐部通报自由橙山东泰山
【1评论】
中国足协
山东泰山
自_由_橙
2026-01-29
1月29日中国足球传来最新消息:今天上午,中国足协将召开反赌扫黑第二次专题大会
【2评论】【1点赞】
国足
中国足协
山东泰山
杨善平
东东好棒
2026-01-29
河南队似曾相识的剧情。这就是足球,进步是遵循足球规矩的,好好从青训打基础,一
足球
河南队
亚洲杯
中超
李英旋106
2026-01-25
两位名记解释“彭啸和国安产生联系”最近,关于泰山队正在和彭啸谈续约,知名足球媒
【1点赞】
彭啸
山东泰山
北京国安
中超
糗糗球事
2026-01-28
中国足协会员大会上,把“苏超”“湘超”“川超”的功劳全揽到自己头上,大谈“牵头推
【3评论】
苏超
湘超
中国足协
军座
2026-01-23
2026中超联赛将于3月6日开始,离开赛还有一个月,随着今天中国足协对“假赌黑”
中超
中国足协
成都蓉城
山东泰山
琪开德胜
2026-01-29
中国足球的接力棒给到U17国少了!U23国足小伙子们用一个亚军,为中国足球的20
中超
罗克
2026-01-25
安东尼奥即将成为国奥主帅2005年龄段国奥队组建在即,目前中国足协已经原则上确
【5评论】【2点赞】
中国足协
西北望看台
2026-01-25
搞机秀风采
感谢大家的关注
作者最新文章
1
何小鹏深夜探班P7用户试驾送大麦茶全新小鹏P7首日试驾就爆火,何小鹏深夜探班试驾
2
高速有人戴恐怖面具吓车“人吓人 吓死人”。整蛊?这也有点过了吧。高速交警已在处理
3
说实在的,华为在隐私安全这块做的确实到位,日常刷手机就特踏实!有点东西
4
男网红娶残障老婆事件调查结果实为两段婚姻!现在想红为了博眼球赚流量真的是……[允
5
问界、智界、享界、尊界、尚界,鸿蒙智行五界齐聚,车标很有特色,你喜欢哪一界?
6
真的是无奇不有啊!火葬工X侵女尸,女尸复活,女子和家人因男子“救”活该女子而谅解
7
迎着太阳搬砖了每天早起打卡
8
在众多安卓机型从曲面屏转战微曲、直屏的时候苹果反而来了首款曲面iPhone用惯了
9
第33周(8月11日-17日)国内手机市场份额排行榜1,vivo(含iQOO 6
10
一加15相机水印爆光,全新的 LUMO 影像系统,有 Find X9 系列相同的
热门分类
推荐
热榜
军事
NBA
体育
社会
明星八卦
娱乐
财经
科技
汽车
历史
国际
游戏
动漫
公益
搞笑
商业
互联网
数码
国际足球
房产
家居
时尚
科学探索
职场
育儿
股票
教育
影视
情感
热点
中国军情
武器
中国南海
中国足球
亚洲杯
科比
综合体育
CBA
投资
大咖秀
外汇
创业
风口
SUV
豪车
概念车
优惠
新能源
美国
欧洲
朝日韩
俄罗斯
孕期
街拍
婚姻
正能量
科技
TOP
1
这台是什么手机?
2
ProAir正式发布了:6.1mm厚,155g重,6.3寸屏幕小尺寸天
3
好奇去查了一下2025年华为销量最高的五款机型。第一名:nova13第二名:n
4
🔥荣耀杀疯了!沉迷堆大电池根本停不下来7000mAh以上机型直接甩出12款,
5
小米澎湃OS3“超级小爱”内测有更新。以下是更新日志新增部分:【新增】一步直达
6
鸿蒙6.0兄弟们你的手机5A要来了,本次支持多款老机型,下面有图可以看看,预计这
7
马斯克说人类可实现半永生。把大脑拷贝下来,复制到机器人身上,让它替你永生。这对普
8
6.0.0.125SP8开始陆续推送了,快去刷刷你的机型收到了没,快看看有没有
9
如果不想等华为Mate80ProMax,那么今年最被低估的旗舰其实已经诞生
10
爷青回,iQOO15Ultra首发搭载超感触控肩键,600Hz采样率,双
科技
最新文章
1
荣耀闷声发大财!销量狂飙背后藏不住了🔥谁懂啊!荣耀这销量增长速度,简直开
2
来了来了!iPhone18Pro的劲爆前瞻!外媒总结的六大升级点,看完感觉手
3
今年最火的那两家机器人,居然没上春晚?我刚看到消息都愣了一下。宇树那条全网刷屏的
4
腾讯年会抛出王炸!1月26日马化腾在内部大会上明确表态,希望AI应用“元宝”的1
5
我的iPhoneAir没出二手,现在肠子都悔青了。你说大晚上在家带娃,啥都
6
爷青回,iQOO15Ultra首发搭载超感触控肩键,600Hz采样率,双
7
华为官网新春优惠最高降价1800元Pura80系列最高降1500Mate70系
8
图赏!真我Neo8行不行?听哥一句,紫定行
9
好消息,苹果官网开启新春优惠了,最高立省1000。坏消息,没有17系列。不
10
华为Mate80青春版实锤!荣耀X80千元机价位干翻旗舰荣耀X80这波直接