万益资讯网
2026春开学必刷!三下阅读76篇冲高分。开学倒计时!三年级宝妈别愁阅...
2026-02-25 06:26:37
沉鱼故事
历史
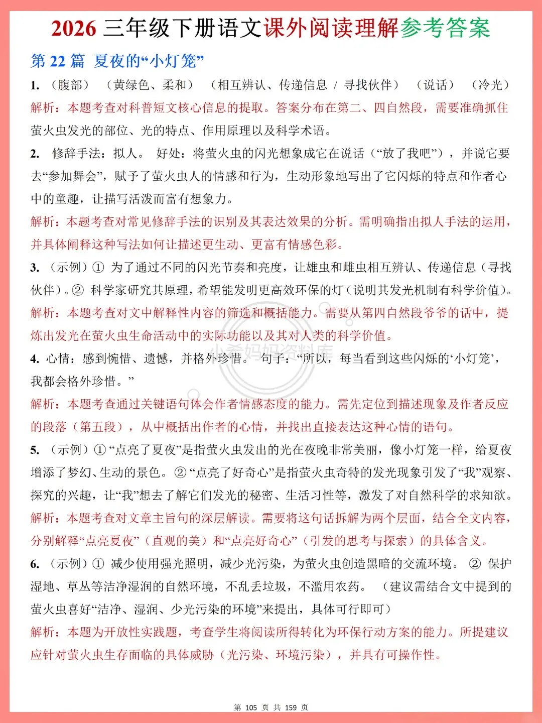
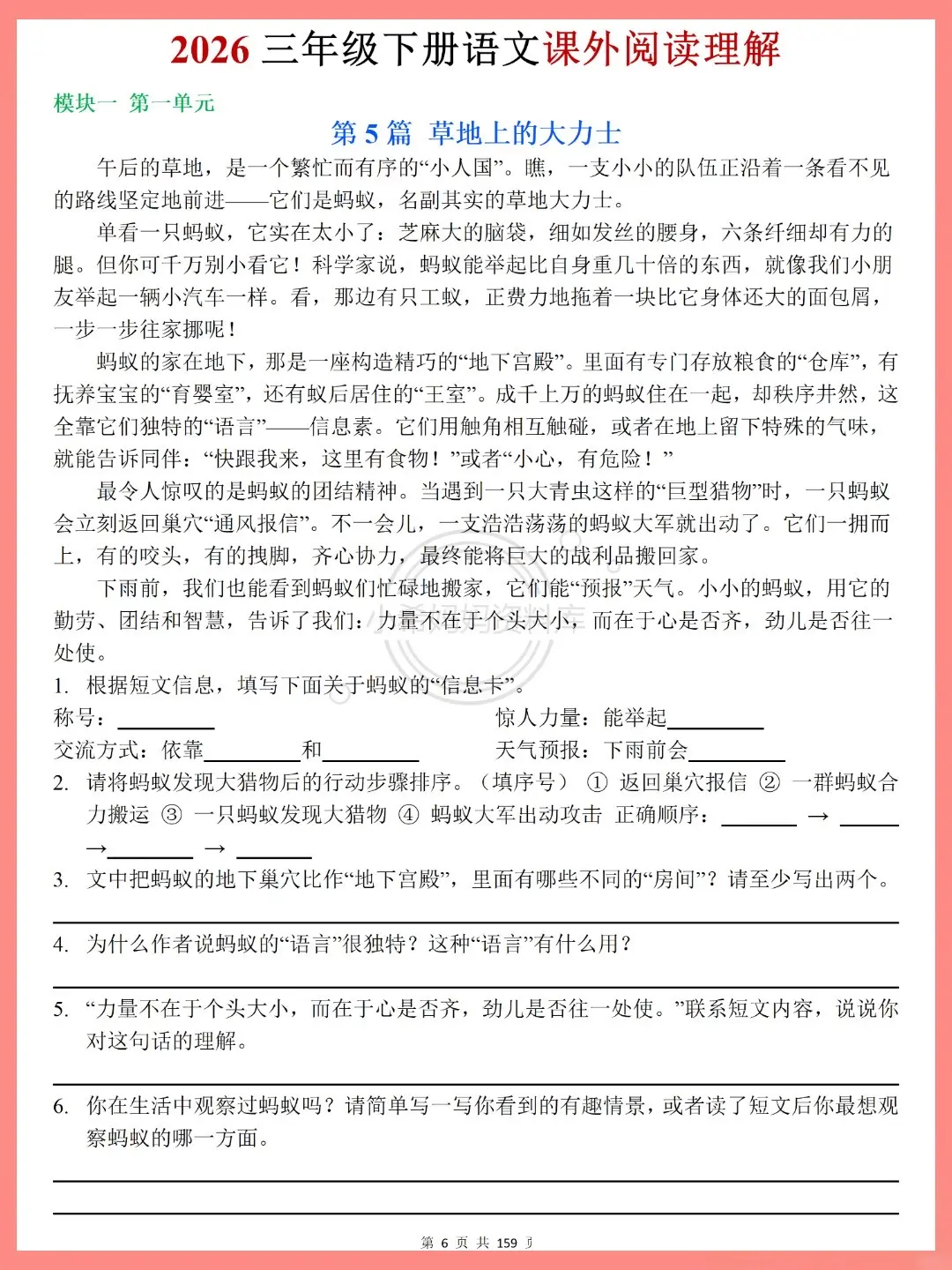
2026春开学必刷!三下阅读76篇冲高分。开学倒计时!三年级宝妈别愁阅读提分啦~ 这套2026新版下册阅读理解太适配新学期!76篇短文精准对接课本考点,同步8大单元主题,寓言、传统文化、观察发现全覆盖,文体专项+综合训练一步到位。 每篇都带详细解析,孩子每天15分钟,从找关键词到理解寓意,循序渐进练解题思路,开学摸底考直接稳了~ 不用临时抱佛脚,现在练刚好衔接课堂,省心又高效!
热门分类
推荐
热榜
军事
NBA
体育
社会
明星八卦
娱乐
财经
科技
汽车
历史
国际
游戏
动漫
公益
搞笑
商业
互联网
数码
国际足球
房产
家居
时尚
科学探索
职场
育儿
股票
教育
影视
情感
热点
中国军情
武器
中国南海
中国足球
亚洲杯
科比
综合体育
CBA
投资
楼市
大咖秀
外汇
创业
风口
SUV
豪车
概念车
优惠
新能源
美国
欧洲
朝日韩
俄罗斯
孕期
街拍
恋爱攻略
婚姻
正能量