2026四下语文习作满分素材 75篇范文。家有四年级娃写作文愁到挠头?😩憋半天写不出,细节不会描,结构乱糟糟?这份2026四年级语文下册优秀范文直接救大命!
全册8大习作单元全覆盖:
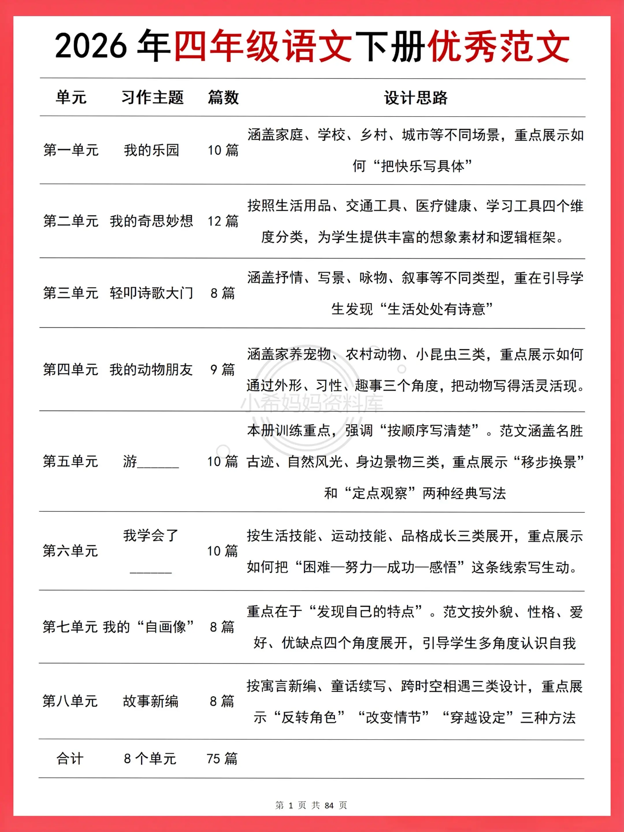
第一单元《我的乐园》、第二单元《我的奇思妙想》、第三单元《轻叩诗歌大门》、第四单元《我的动物朋友》、第五单元《游____》、第六单元《我学会了____》、第七单元《我的“自画像”》、第八单元《故事新编》必考主题全包含,每单元都有专属写作思路指导,教孩子抓细节、搭框架、写生动,从写景到想象,从诗歌到叙事,手把手教写作!
75篇优质范文,篇篇都是满分范本,孩子跟着学描写、学构思,再也不用凑字数,打印出来当晨读素材、习作参考,语文写作轻松提分✨







