万益资讯网
二下语文阅读理解70篇|附答案解析💯。家有二年级娃的宝妈看过来!整理...
2026-03-12 07:56:14
沉鱼故事
历史
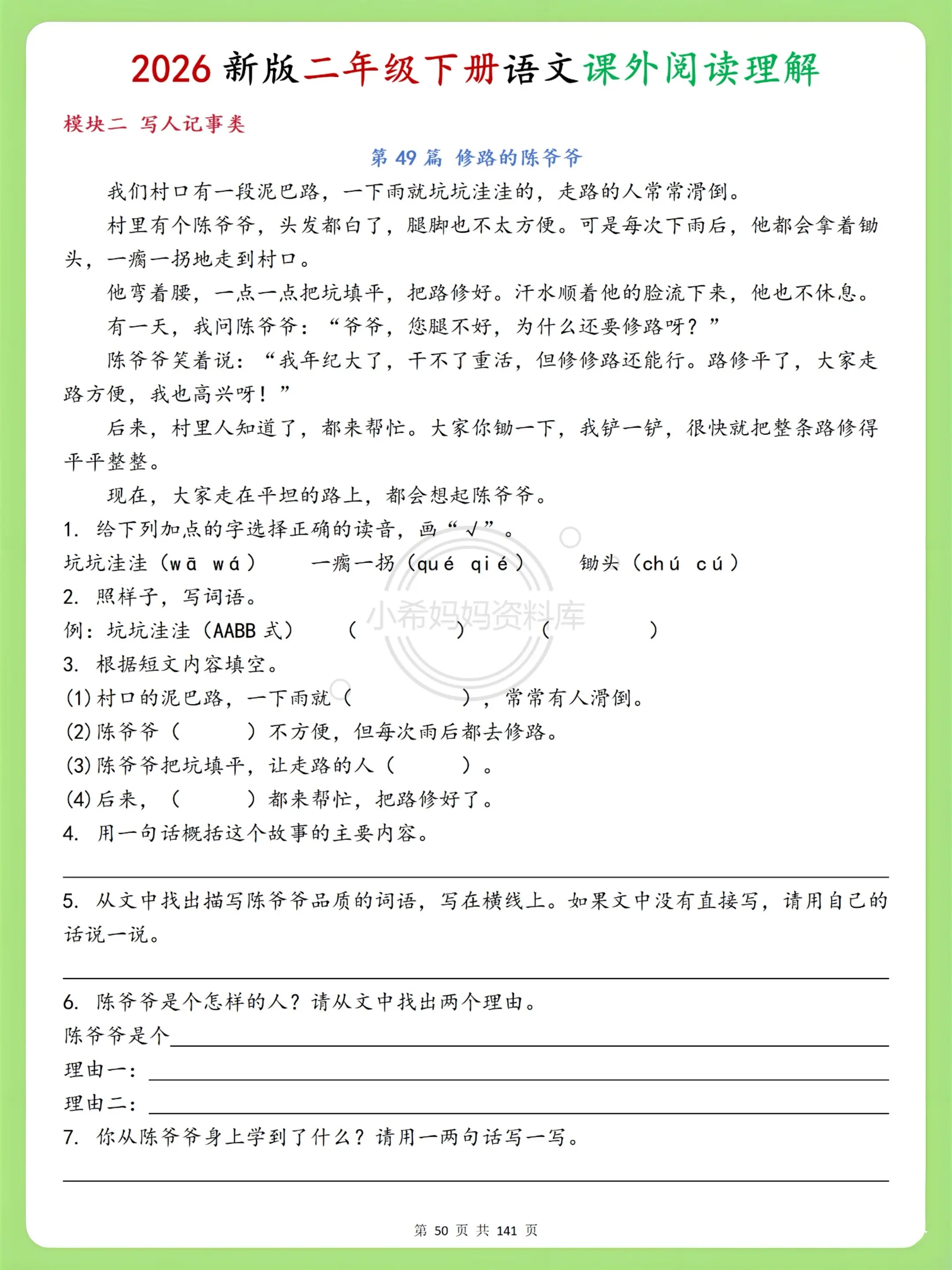
二下语文阅读理解70篇|附答案解析💯。家有二年级娃的宝妈看过来!整理了超全的课外阅读理解资料~ 涵盖春天主题、神话故事、非连续性文本、古诗文等超多题型,从基础的字音字词到句式仿写、情感理解,每篇都带详细答案解析,孩子做完能直接核对纠错,不用家长费心辅导! 题目难度贴合课本进度,图文结合不枯燥,既能巩固课内知识,又能提升阅读和表达能力,每天练1篇,语文成绩悄悄拔尖~
热门分类
推荐
热榜
军事
NBA
体育
社会
明星八卦
娱乐
财经
科技
汽车
历史
国际
游戏
动漫
公益
搞笑
商业
互联网
数码
国际足球
房产
家居
时尚
科学探索
职场
育儿
股票
教育
影视
情感
热点
中国军情
武器
中国南海
中国足球
亚洲杯
科比
综合体育
CBA
投资
楼市
大咖秀
外汇
创业
风口
SUV
豪车
概念车
优惠
新能源
美国
欧洲
朝日韩
俄罗斯
孕期
街拍
恋爱攻略
婚姻
正能量