万益资讯网
2026新六下语文课内阅读理解70篇完整。六年级下册语文课内阅读理解全...
2026-04-02 16:00:55
沉鱼故事
历史
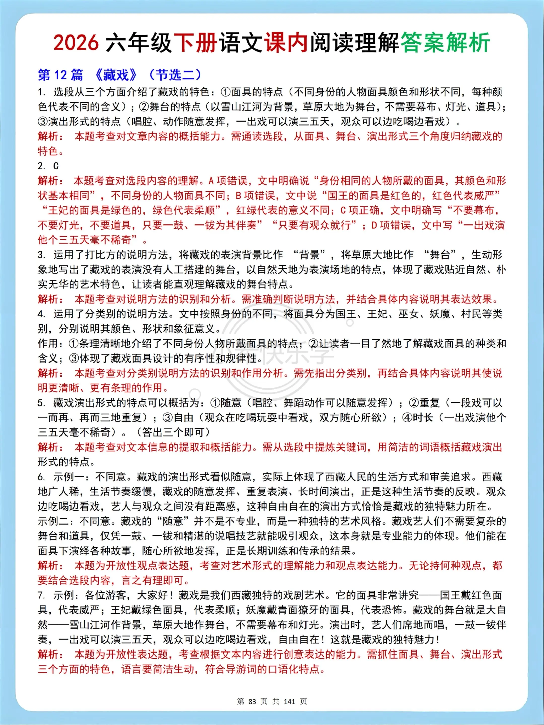
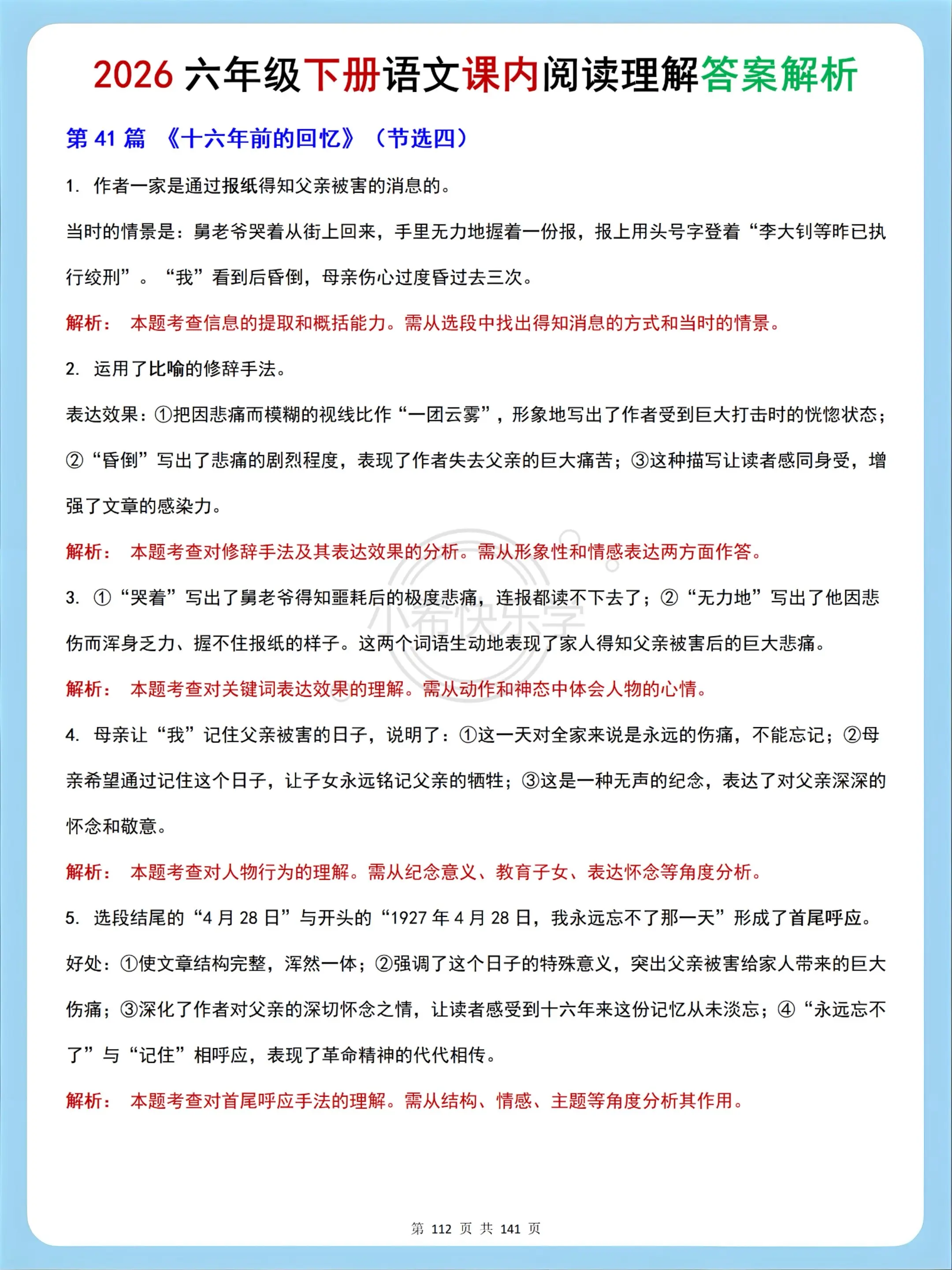
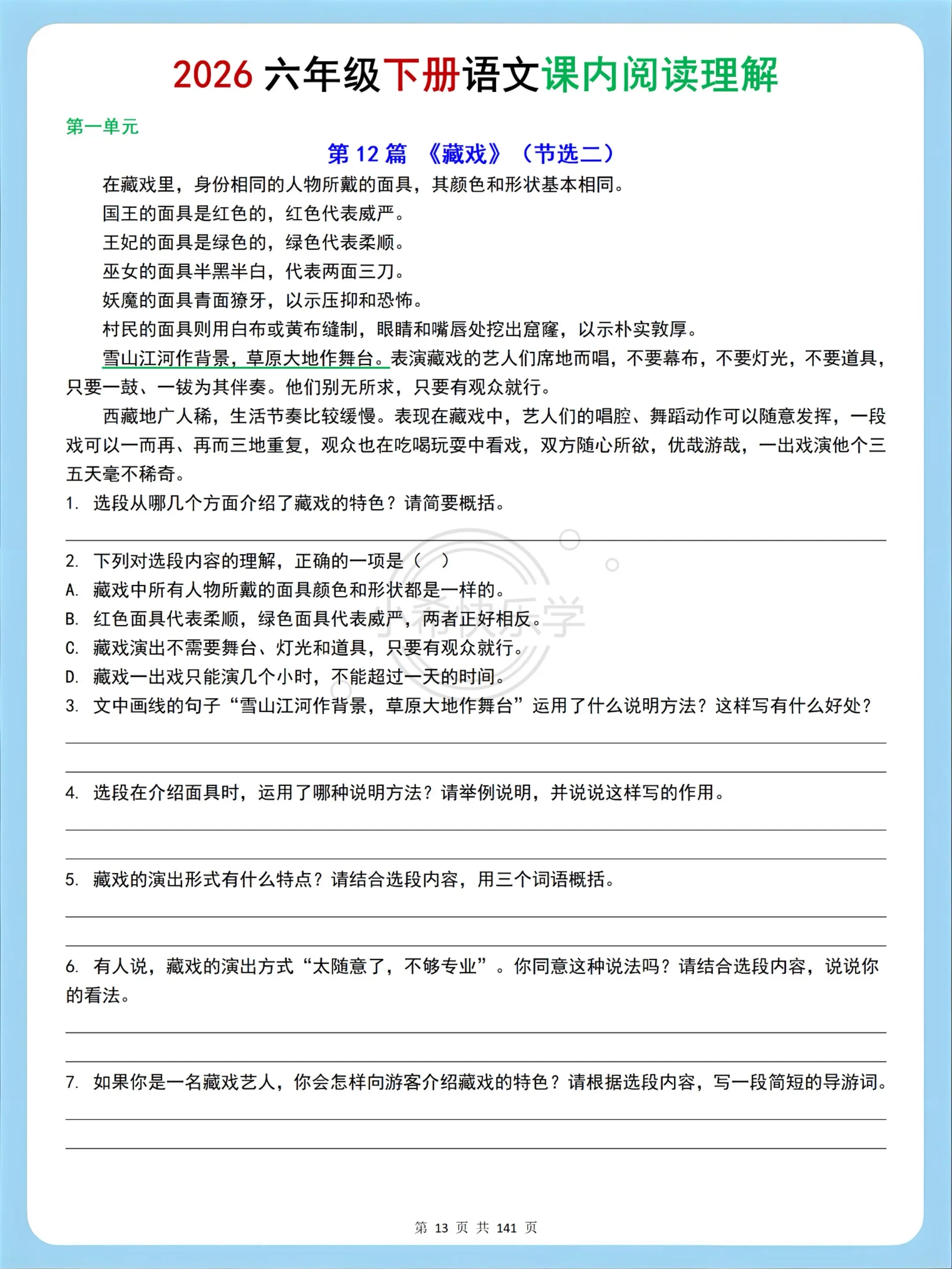
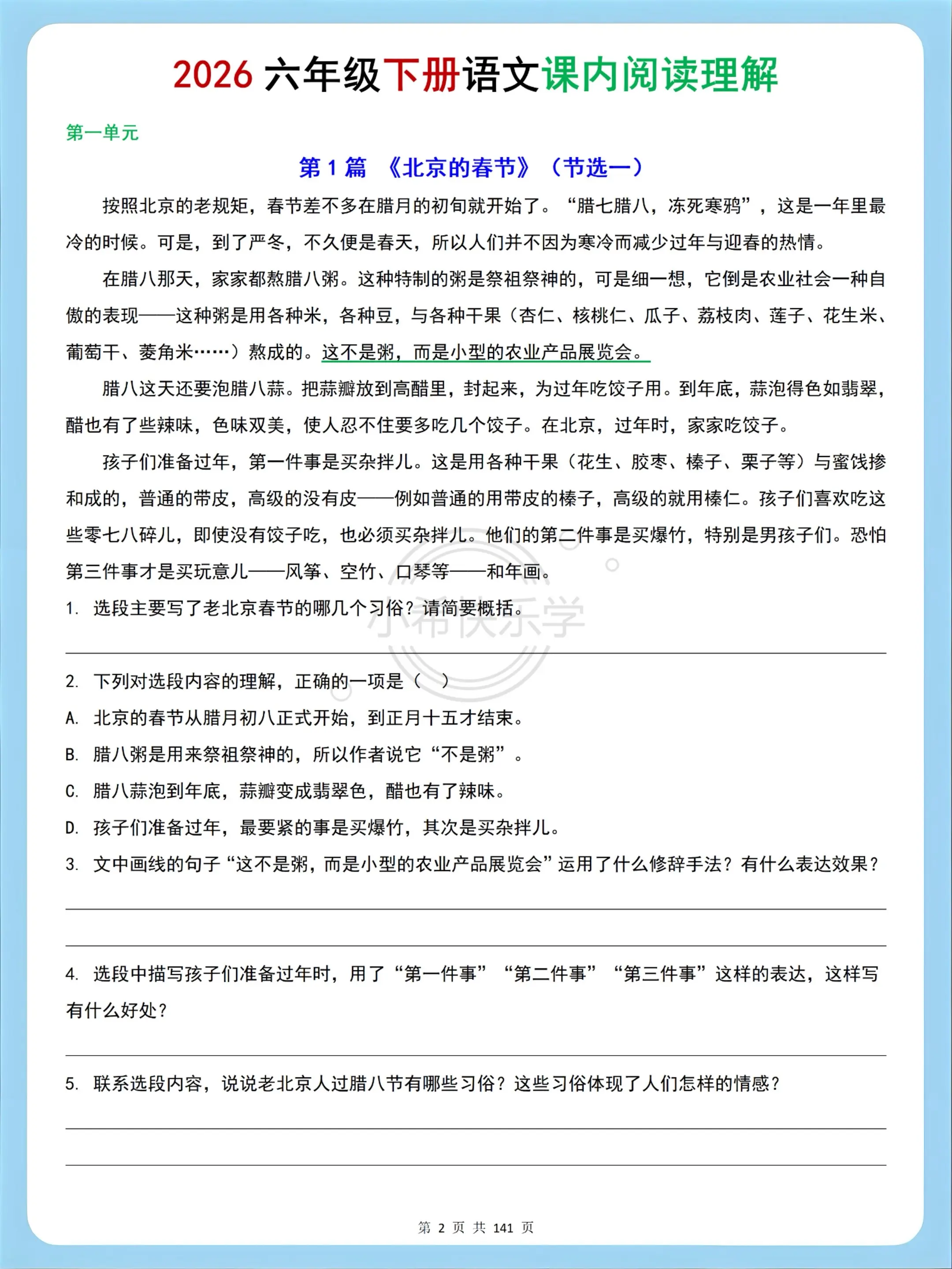
2026新六下语文课内阅读理解70篇完整。六年级下册语文课内阅读理解全汇总来啦📚 1-70篇完整资料一次性全覆盖! 课文精读、记叙文、议论文、文言文、古诗词全题型囊括 逐篇题目+详细答案解析,考点、答题思路、手法赏析全梳理 课内阅读核心知识点一网打尽,基础夯实超省心 小学语文学习必备干货,预习复习、日常巩固都适配 轻松拿捏课内阅读,语文积累稳步提升💛 六年级下册语文小学语文阅读理解小学语文学习小升初语文六下语文考点
热门分类
推荐
热榜
军事
NBA
体育
社会
明星八卦
娱乐
财经
科技
汽车
历史
国际
游戏
动漫
公益
搞笑
商业
互联网
数码
国际足球
房产
家居
时尚
科学探索
职场
育儿
股票
教育
影视
情感
热点
中国军情
武器
中国南海
中国足球
亚洲杯
科比
综合体育
CBA
投资
楼市
大咖秀
外汇
创业
风口
SUV
豪车
概念车
优惠
新能源
美国
欧洲
朝日韩
俄罗斯
孕期
街拍
恋爱攻略
婚姻
正能量