老铁们,这个问题问得实在!最近海口龙昆南、国兴大道路口查电动车查得严,很多人被拦下才发现自己骑的是电摩,却没有摩托车驾照。今天老牛一次性把电动自行车、电摩的区别、驾照要求、考证流程讲清楚。
首先,直接回答:不是所有电动车都不需要驾照。
一、先看清你骑的是哪种车?绿牌、蓝牌、黄牌不一样
根据国家最新分类标准,电动车分三种,上路要求和处罚完全不同:
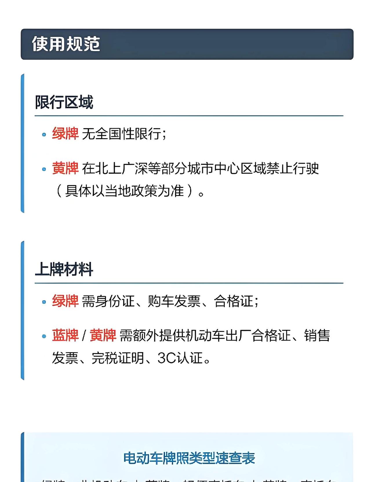
1、 绿牌(电动自行车) :最高时速≤25km/h、电机功率≤400W、整车质量≤55kg、有脚踏骑行功能、有CCC认证。属于非机动车,不需要驾照,年满16周岁可骑,可载1名12周岁以下儿童,在非机动车道内行驶。
2、 蓝牌(电动轻便摩托车) :时速25-50km/h、无脚踏功能。属于机动车,需要F证及以上驾驶证,必须投保交强险,禁止载人,在机动车道最右侧行驶。
2、黄牌(电动普通摩托车) :时速≥50km/h、电机功率较大。属于机动车,需要E证或D证,投保交强险,可载1名成人,严格按照机动车管理。
怎么一眼分清?看车牌颜色:绿牌=电动自行车,蓝牌=电动轻便摩托车,黄牌=电动普通摩托车。如果过渡期蓝牌(蓝底白字)已经到期,全省自2026年1月1日起已禁止上路,骑上路查到就是200元罚款并扣车。
二、C1驾照能骑电摩吗?不能! 已经有多人被罚
这是很多老铁最容易踩的坑——以为有C1小车驾照就能骑电摩。答案是绝对不能!
C1驾照只能开小型汽车,开不了任何摩托车类车辆(包括电摩)。如果你持C1骑蓝牌或黄牌电摩,属于“驾驶与准驾车型不符的机动车”,违反《中华人民共和国道路交通安全法》第十九条第四款。
处罚标准:依据《道路交通安全法》第九十九条,处200元以上2000元以下罚款,驾驶证记9分,情节严重可处15日以下拘留。已有真实案例,海口就有外卖小哥持C1驾照骑黄牌电摩被查,被罚1000元、记9分,还要去学习重考科目一。
特别提醒:如果你连驾照都没有,直接骑蓝牌或黄牌电摩,那就是无证驾驶,除了罚款、拘留,出了事故保险都不赔。
三、骑电摩需要考什么驾照?怎么考?要多少钱?
2026年3月起,公安部、财政部联合推出摩托车驾驶证便民新政,全国统一基础考试费用110元即可直考D证,包含科目一30元、科目二50元、科目三20元、工本费10元;另外体检费约30-50元,总花费可控制在150元以内。
驾照类型怎么选?
· F证:只能开蓝牌(电动轻便摩托车),不能载人,年满18周岁即可考。
· E证:能开黄牌二轮电摩和蓝牌电摩,可载1名成人。建议大部分骑电摩的老铁考这个,适用范围广。
· D证:能开三轮摩托车,还能准驾E证和F证的所有车型,范围最广,有D证基本市面上所有需要驾照的两轮三轮电动车都能合法开。
考试流程:和考小车驾照类似,分四个科目,但难度低很多。科目一和科目四理论考试(各50道题,90分合格),科目二场地考(桩考、坡道起步等,80分合格),科目三道路考(90分合格)。各地流程大体一致,顺利的话当天就能拿证。
去哪报名? 直接去当地车管所报名自培,或通过正规驾校培训(驾校费用一般在2000-3000元不等)。建议能考D证就直接考,适用范围最广,费用和E证差别不大。
四、不想考证怎么办?换合规电动自行车,还有补贴
如果你不想考证,最省事的办法就是把电摩置换成合规的绿牌电动自行车。现在以旧换新有补贴,海南省商务厅明确,对个人消费者交回在海南上牌的电动自行车旧车,并购买符合国家标准的电动自行车新车,给予一次性以旧换新补贴。具体补贴金额以当地政策为准。
给老铁们几点实在建议:
1. 先看自己骑的是啥车:看车牌颜色,绿牌不用驾照,蓝牌黄牌必须考证。
2. 骑电摩的抓紧考证:2026年3月起全国直考政策已落地,最低150元就能拿证。2026年5月1日后,摩托车驾考将执行学时管理要求,需要完成38学时规范培训,拿证难度和费用都会大幅提高。有需求的老铁请尽快在5月前完成报考!
3. 已经无证骑电摩的:近期尽量少上路,海口、三亚交警正在严查,被查后果严重。
4. 不想考证的:置换合规绿牌电动自行车,以旧换新还有补贴,安全省心。
最后提醒一句:合法上路,安全第一。无证驾驶或准驾不符,出了事故保险不赔,自己赔医药费、修车费,代价可比考证大多了。
今日互动:
你骑的是绿牌还是蓝牌/黄牌?驾照考了吗?评论区聊聊~(图源:网络截图) 海口电动车 电摩驾照 电动自行车



