万益资讯网
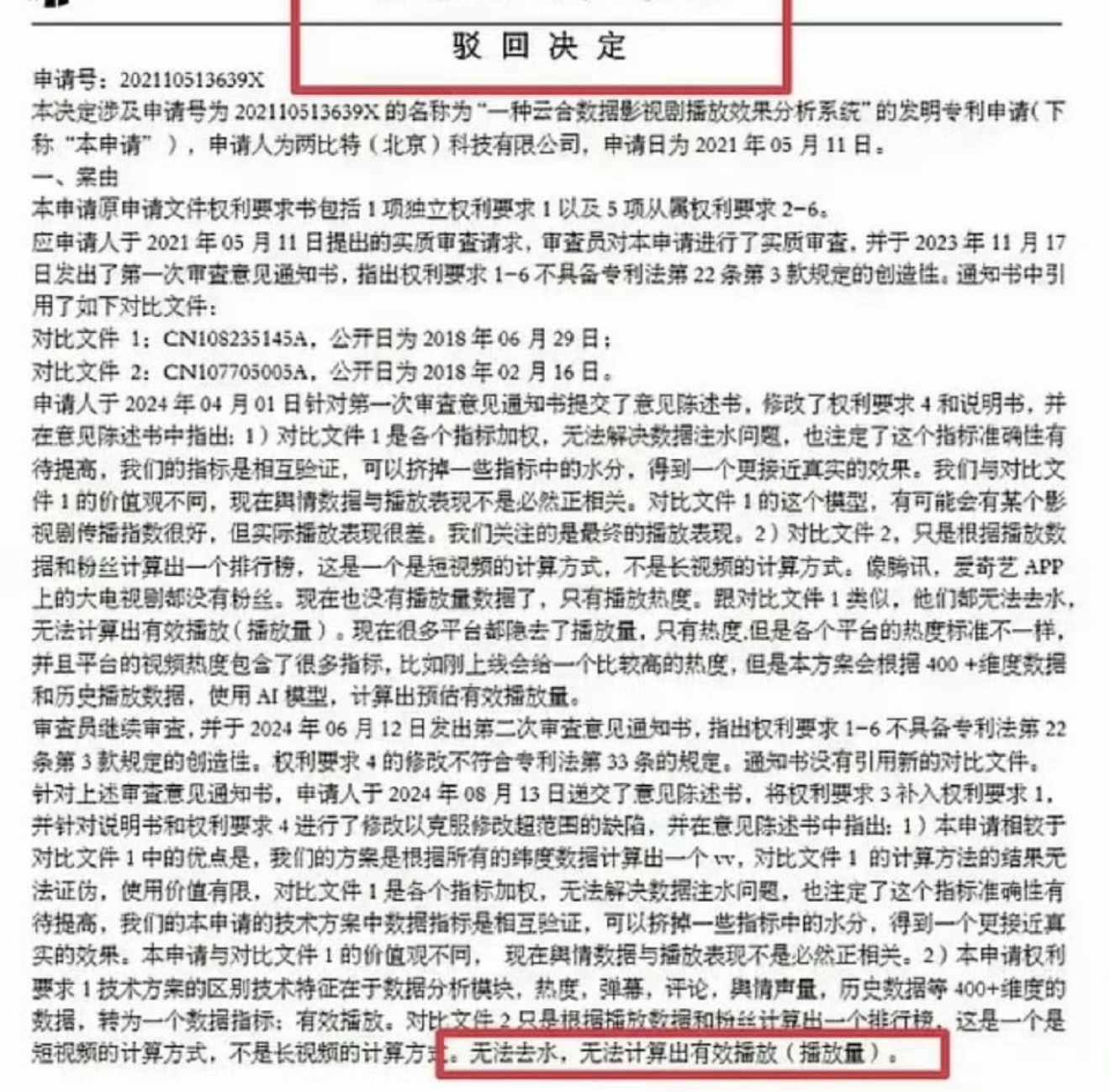
啊哈哈哈云合申请专利被驳回了以后大家还会吹云合吗..
2026-04-29 10:46:23
关我毛柿啊
娱乐
啊哈哈哈云合申请专利被驳回了以后大家还会吹云合吗..
猜你喜欢
异父异母但双胞胎果然世界是一个巨大的宛宛类卿哈哈哈哈这不得原地结拜,义结金兰。
2026-04-27
老王说大话
这不是段子吧,我也震惊了,B站竟然有这样的惊喜收入?
2026-04-17
烈焰小孩
标签:
bilibili
笑死我了!伦敦世乒赛还没开打,松岛辉空的教练森园政崇,就崩溃了!发文吐槽:
2026-04-28
晴川大叔
标签:
世乒赛
教练
森园政崇
松岛辉空
我用生命在笑你知道吗。。。哈哈哈哈哈哈哈!!!
2026-04-28
宁宁的笔记
标签:
人参果
洋芋
宝宝新外号又➕1哈哈哈哈哈“梨哥”~好有弟感的哥哥陈楚生你咋这么萌这么招人喜欢呢
2026-04-28
林伊可可
标签:
one
珠珠女神1361
2026-04-28
苗苗笑聊小姐姐
这段话好通透啊。
2026-04-27
火兰谈动漫
催婚天花板!广西一则趣味日常引发全网爆笑。一名女子迟迟不恋爱、不结婚,婚事成了父
2026-04-28
彩虹糖碎片
标签:
天花板
热门分类
推荐
热榜
军事
NBA
体育
社会
明星八卦
娱乐
财经
科技
汽车
历史
国际
游戏
动漫
公益
搞笑
商业
互联网
数码
国际足球
房产
家居
时尚
科学探索
职场
育儿
股票
教育
影视
情感
热点
中国军情
武器
中国南海
中国足球
亚洲杯
科比
综合体育
CBA
投资
楼市
大咖秀
外汇
创业
风口
SUV
豪车
概念车
优惠
新能源
美国
欧洲
朝日韩
俄罗斯
孕期
街拍
恋爱攻略
婚姻
正能量