万益资讯网
羊羽说车崽的文章
汽车灯语|司机必知的汽车灯语|牢记于心
汽车
2025-12-18 00:15
奔驰汽车尾标字母含义|常见汽车尾标字母
汽车
2025-11-28 00:05
汽车AC按键正确使用|何时何景用内外循环
汽车
2025-04-04 12:19
120~150万豪车推荐|保时捷911和GT50怎么选
汽车
2025-12-06 00:11
100万左右豪车推荐|百万豪车怎么选?
汽车
2025-09-03 00:21
40~50万轿车推荐|四五十万适合女生的轿车
2025-07-03 21:48
30万左右的suv推荐|30万适合女生开的suv
汽车
2025-10-05 01:10
30万左右轿车推荐|30万左右适合女生开的车
汽车
2025-10-05 01:10
新手侧方停车小技巧|侧方停车可太难了|干货
汽车
2025-12-20 00:21
新手买第一辆车需要注意什么|7大忠告|干货
汽车
2025-12-26 01:34
汽车这8个灯亮时,请立刻停车检查!
汽车
2025-03-30 02:16
油电之争|买油车还是买电车?怎么选
汽车
2025-12-18 00:05
新手开车最怕变道?看后视镜找变道最佳时机
汽车
2025-12-16 00:13
新车12123自选车牌号|自编车牌号攻略|干货
汽车
2025-10-05 05:40
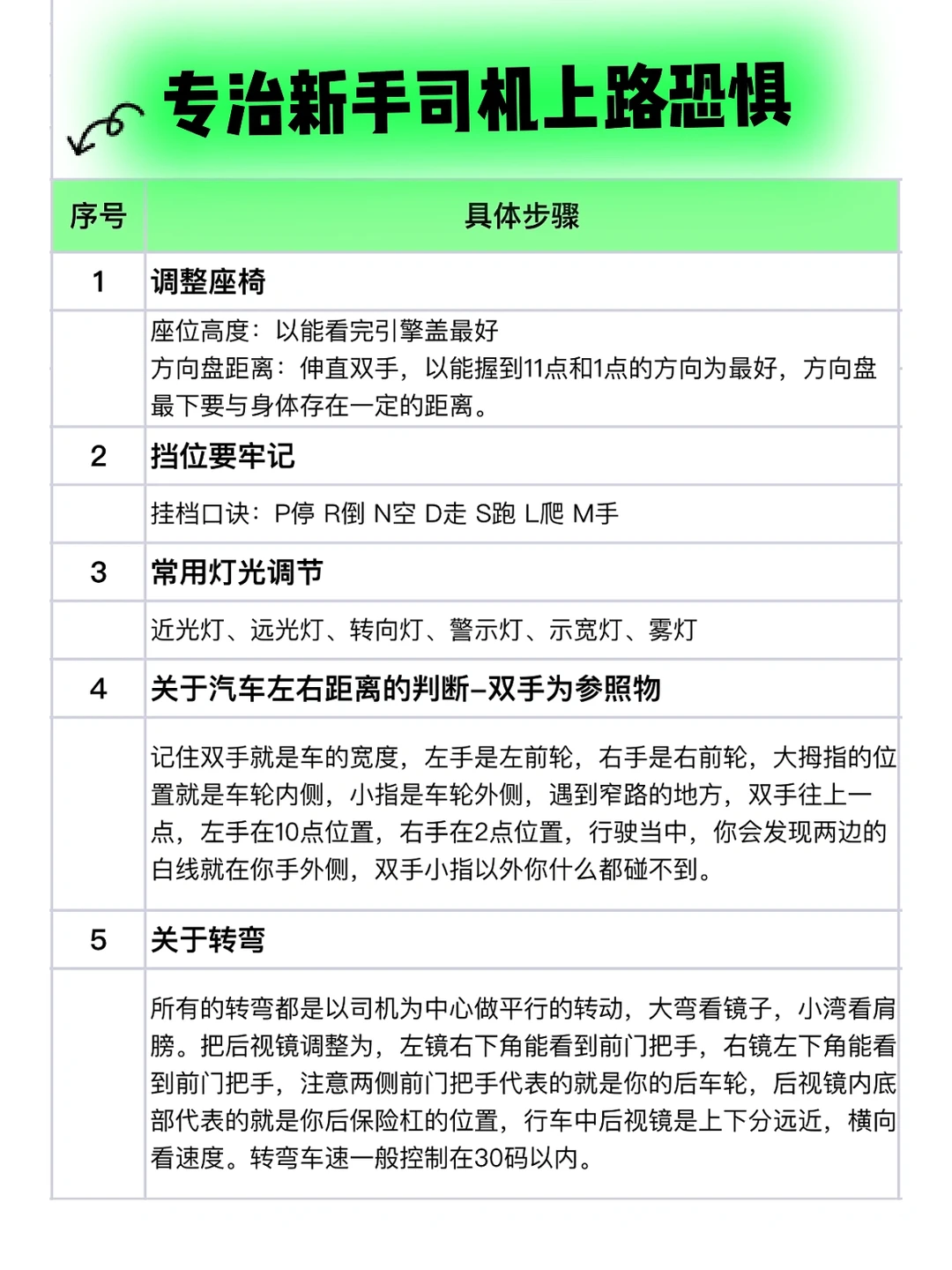
新手司机克服上路恐惧|专治司机上路恐惧
汽车
2025-12-25 00:01
买车前要明白的20件事|买车前必看
汽车
2025-12-17 00:16
不同车系的优缺点|不用汽车的优缺点|代表车
汽车
2025-11-30 00:00
买车后,生活发生了哪些巨大的变化
汽车
2025-12-13 00:17
新车选号攻略|车牌选号全攻略适合小白
汽车
2025-12-18 00:06
买车选什么颜色|汽车颜色你选对了吗
汽车
2025-09-04 05:12
第一页
下一页
羊羽说车崽
感谢大家的关注
热门分类
推荐
热榜
军事
NBA
体育
社会
明星八卦
娱乐
财经
科技
汽车
历史
国际
游戏
动漫
公益
搞笑
商业
互联网
数码
国际足球
房产
家居
时尚
科学探索
职场
育儿
股票
教育
影视
情感
热点
中国军情
武器
中国南海
中国足球
亚洲杯
科比
综合体育
CBA
投资
大咖秀
外汇
创业
风口
SUV
豪车
概念车
优惠
新能源
美国
欧洲
朝日韩
俄罗斯
孕期
街拍
婚姻
正能量