万益资讯网
盛夏果香三重奏,看上去也太精致了吧
雷蓝谈美食
2025-12-23 00:32:23
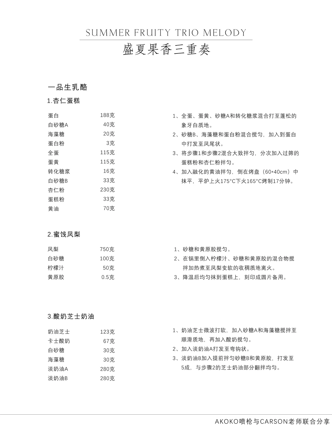
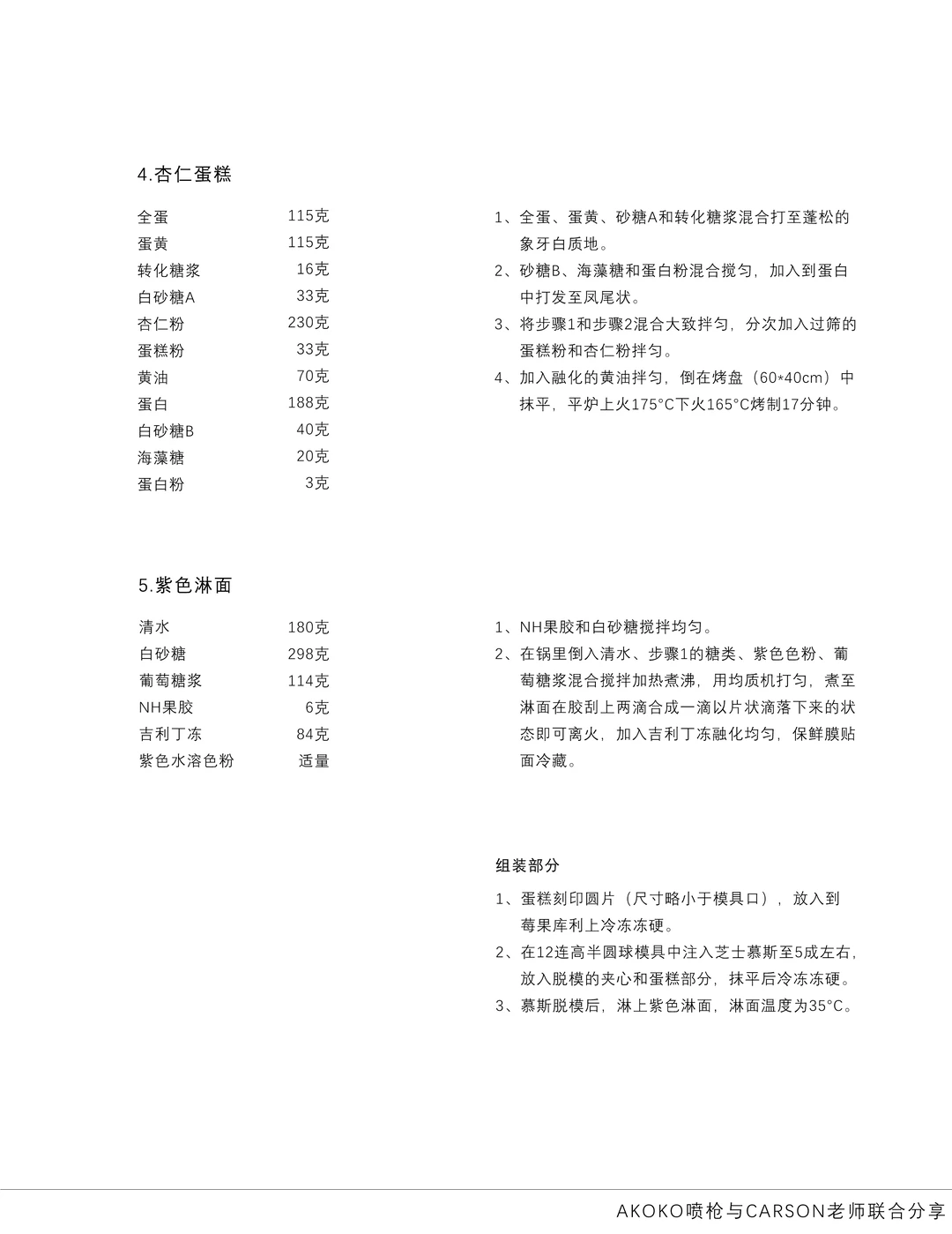
. 🌼今天分享卡森老师的3款慕斯甜品,多重风味与口感的搭配,来品尝一下吧~ . 🌼配方看图上哦 .
0
阅读:0
雷蓝谈美食
感谢大家的关注
作者最新文章
1
石榴和芒果,你选哪一个?
2
适合做下午茶的巴斯克芝士蛋糕
3
水果和巧克力与秋天超配哦
4
多巴胺色系的星星慕斯
5
日式海盐黄油卷🧈
6
中秋节快到了,安排一个不一样的中秋慕斯
7
盛夏果香三重奏,看上去也太精致了吧
8
椰子🥥草莓芒果冰淇淋蛋糕
9
七夕吃个蜜桃玫瑰爱心慕斯蛋糕
10
树莓荔枝和冰淇淋更配哦
热门分类
推荐
热榜
军事
NBA
体育
社会
明星八卦
娱乐
财经
科技
汽车
历史
国际
游戏
动漫
公益
搞笑
商业
互联网
数码
国际足球
房产
家居
时尚
科学探索
职场
育儿
股票
教育
影视
情感
热点
中国军情
武器
中国南海
中国足球
亚洲杯
科比
综合体育
CBA
投资
大咖秀
外汇
创业
风口
SUV
豪车
概念车
优惠
新能源
美国
欧洲
朝日韩
俄罗斯
孕期
街拍
婚姻
正能量