万益资讯网
完结撒花,排列组合题目可以预防老年痴呆!
弄了与数学
2025-12-24 00:56:29
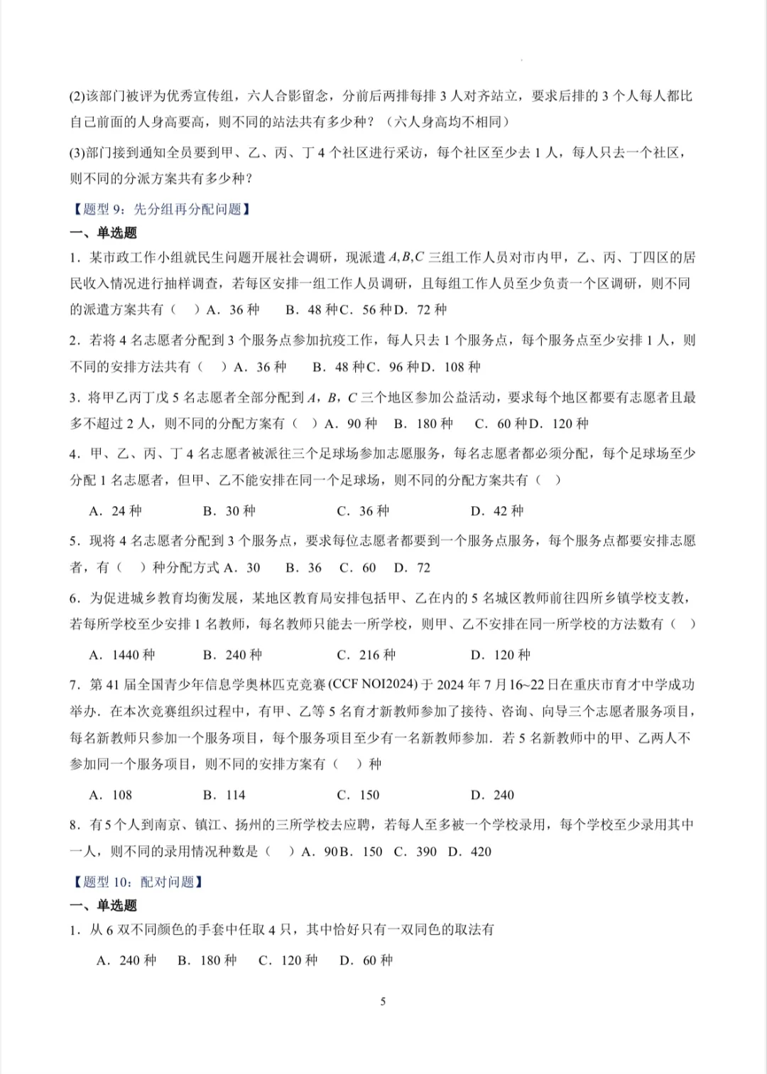
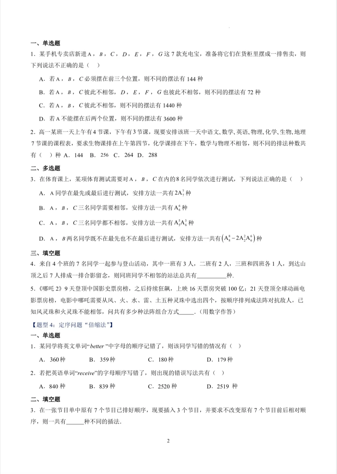
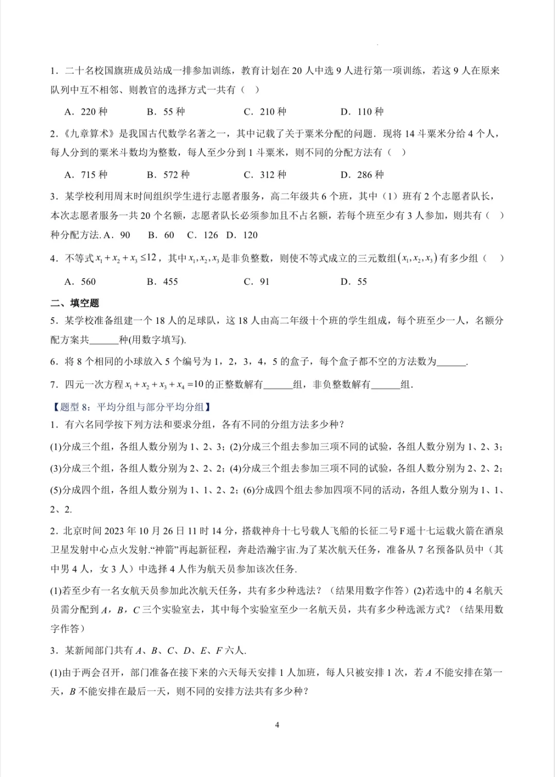
把所有题目做完了,接上篇笔记,哈哈,这样分类练习后排列组合的题感会好一点~后面题目有空白版,需要的小伙伴可以保存~
0
阅读:0
弄了与数学
感谢大家的关注
作者最新文章
1
哇!数列递推还能解决排列组合的相关问题!
2
要抓紧讲新课啦~6.3.1 二项式定理
3
完结撒花,排列组合题目可以预防老年痴呆!
4
排列组合很难?做这个专题——排列组合归类
5
培优专题——导数双变量问题&三角放缩
6
要坚持更新啊~6.2 组合和组合数
7
终于开始选修三,计数原理,冲!
8
补个周末作业——专题:端点效应
9
培优专题——导数的放缩
10
看这篇笔记📝导数中的热点问题:极值点偏移
热门分类
推荐
热榜
军事
NBA
体育
社会
明星八卦
娱乐
财经
科技
汽车
历史
国际
游戏
动漫
公益
搞笑
商业
互联网
数码
国际足球
房产
家居
时尚
科学探索
职场
育儿
股票
教育
影视
情感
热点
中国军情
武器
中国南海
中国足球
亚洲杯
科比
综合体育
CBA
投资
大咖秀
外汇
创业
风口
SUV
豪车
概念车
优惠
新能源
美国
欧洲
朝日韩
俄罗斯
孕期
街拍
婚姻
正能量
教育
TOP
1
作为大学,在上课时穿得这么暴露,难道老师不管吗?
2
越南表妹阿香一天比一天漂亮05年在校大学生河内国际学院2026年6
3
学校查寝时没收的,太可怕了
4
到了高中,你会发现:1、中考考上普通高中,从高一一入学就开始努力,上课认真
5
分享一个真实的教学案例高一期末考试成绩:语文:95分,数学:131分,英语:
6
全国最难考的大学,是不是考上就能找到工作了?那可不一定。考上好大学的王牌
7
有高人预测,在未来10年大概率会出现以下事:1、大学生、研究生找工作越来越难了
8
女老师穿2.8万元“大衣”上课被家长举报老师发文霸气回怼:工资够花、没刻
9
学术圈的遮羞布,终于被扯下来了。34岁韦东奕,一巴掌打醒了谁?北大韦神韦
10
上中学的时侯,有一次回家,看见同班的一个女同学在被小混混调戏。在绿化带上拉拉扯扯
教育
最新文章
1
这班主任怎么也没想到学生家长找他对质,居然开了录音没想到他为人师表,将学生留
2
有高人预测,在未来10年大概率会出现以下事:1、大学生、研究生找工作越来越难了
3
全国最难考的大学,是不是考上就能找到工作了?那可不一定。考上好大学的王牌
4
世界首富马斯克一针见血指出“中国教育”的弊端,字句扎心,振聋发聩!清华教授提问马
5
学校查寝时没收的,太可怕了
6
分享一个真实的教学案例高一期末考试成绩:语文:95分,数学:131分,英语:
7
上中学的时侯,有一次回家,看见同班的一个女同学在被小混混调戏。在绿化带上拉拉扯扯
8
作为大学,在上课时穿得这么暴露,难道老师不管吗?
9
学术圈的遮羞布,终于被扯下来了。34岁韦东奕,一巴掌打醒了谁?北大韦神韦
10
老家有个职高,叫培X中学,全称忘记了,老家人一般叫培ji中学。我一开始还不完全理