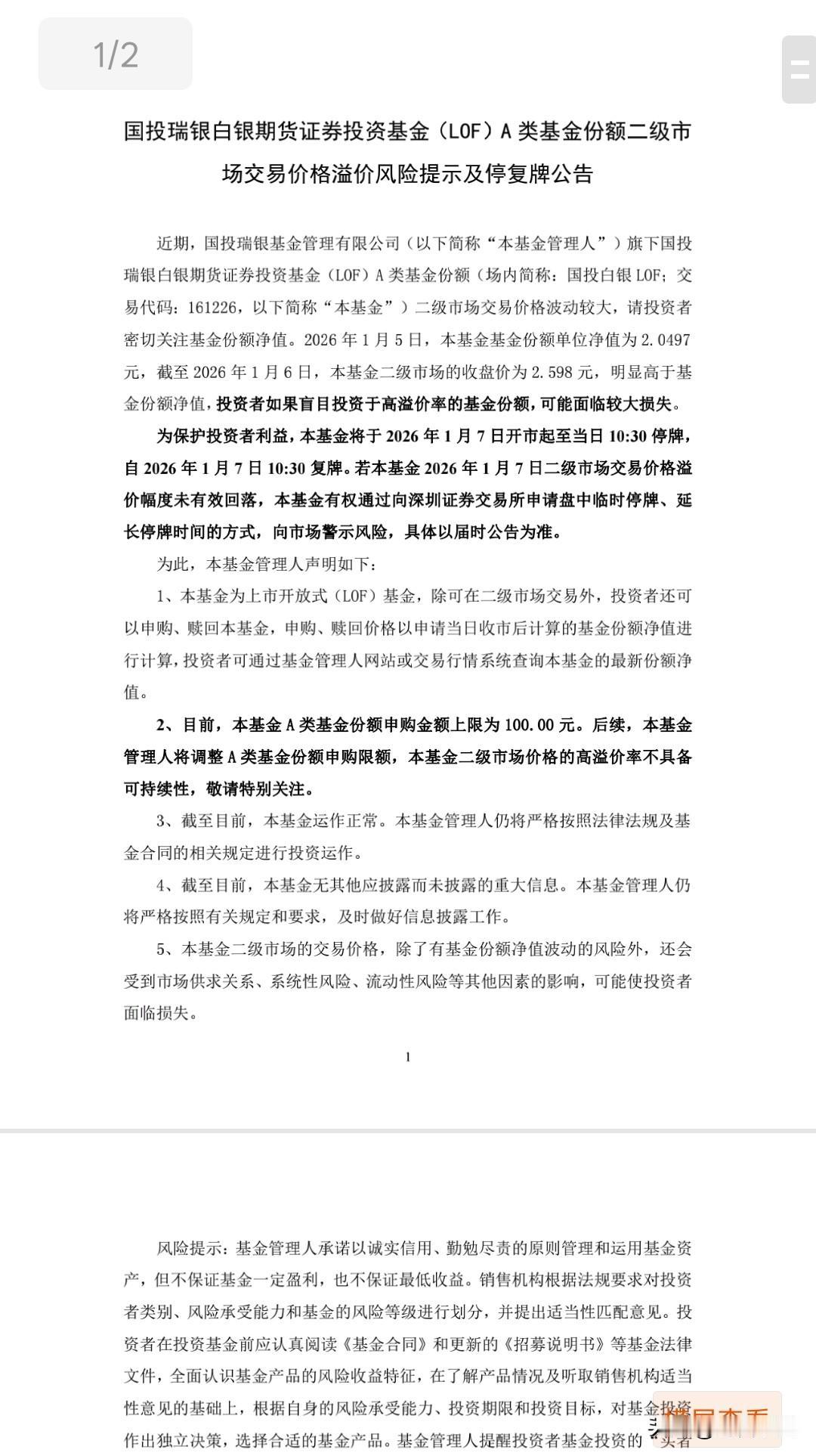
大家都在吹泡沫,为什么就盯着白银ETF不放? 国投LOF基金明天又双叒叕被停牌一小时了,这不知道被停牌一小时多少次了。 今天它刚才大涨9%,晚上就被安排上了。 它有没有风险,肯定有,但是相比于去年12月底的泡沫,已经小很多了。它最高峰时溢价达到50%以上,今天收盘溢价率也就22%。 它相比较于现在的市场那些被疯炒得重组股、无脑概念炒股,溢价风险就真得大到天天被盯着吗? 既然大家都在吹泡沫,那么也就没必要区别对待了。


大家都在吹泡沫,为什么就盯着白银ETF不放? 国投LOF基金明天又双叒叕被停牌一小时了,这不知道被停牌一小时多少次了。 今天它刚才大涨9%,晚上就被安排上了。 它有没有风险,肯定有,但是相比于去年12月底的泡沫,已经小很多了。它最高峰时溢价达到50%以上,今天收盘溢价率也就22%。 它相比较于现在的市场那些被疯炒得重组股、无脑概念炒股,溢价风险就真得大到天天被盯着吗? 既然大家都在吹泡沫,那么也就没必要区别对待了。


作者最新文章
热门分类
财经TOP
财经最新文章