万益资讯网

要努力读研的斯黛拉的文章

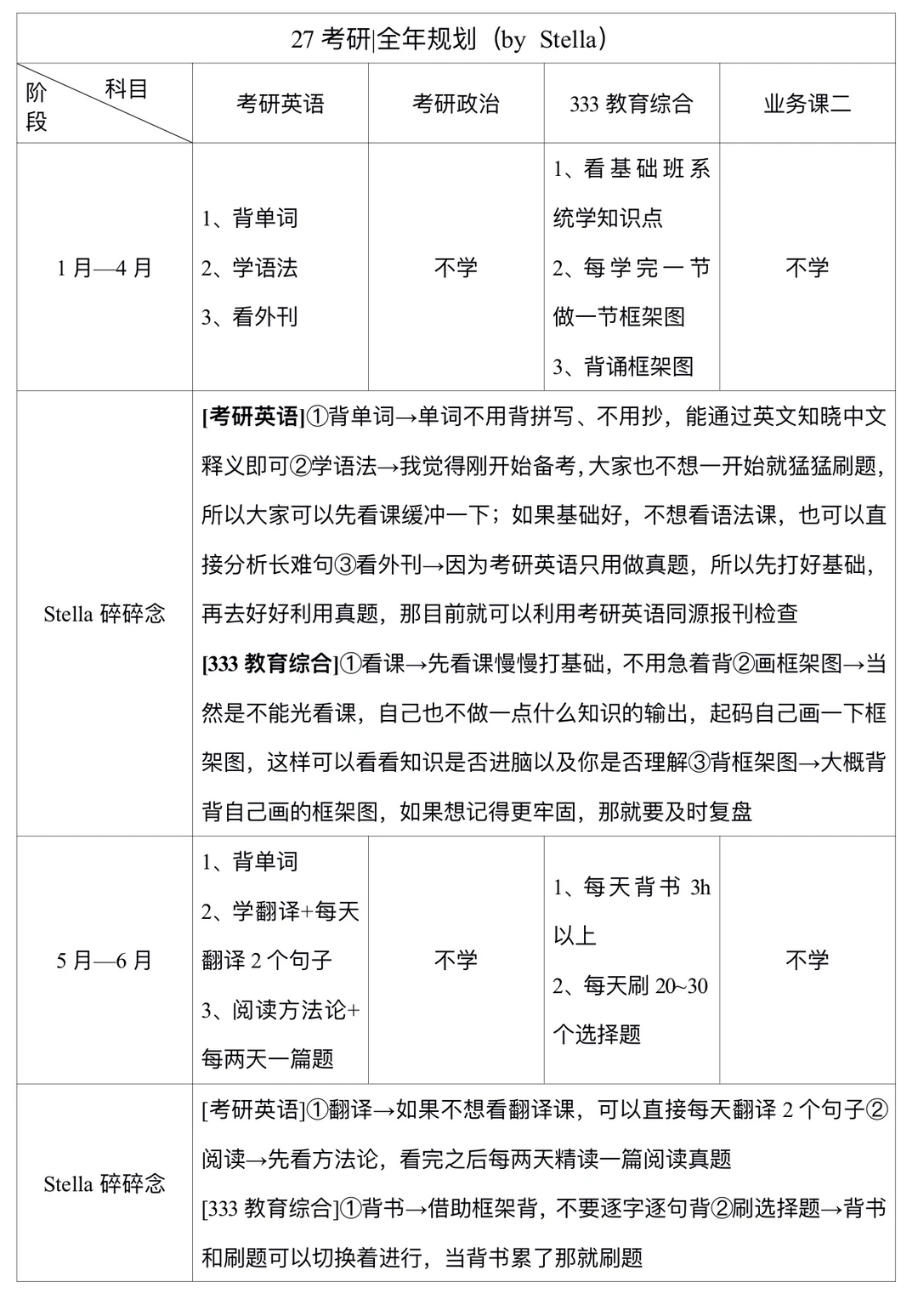
27考研|全年规划

27考研|全年规划

教育 2026-01-07 18:02

26考研复试|元旦之后怎么准备复试

26考研复试|元旦之后怎么准备复试

教育 2026-01-05 18:02

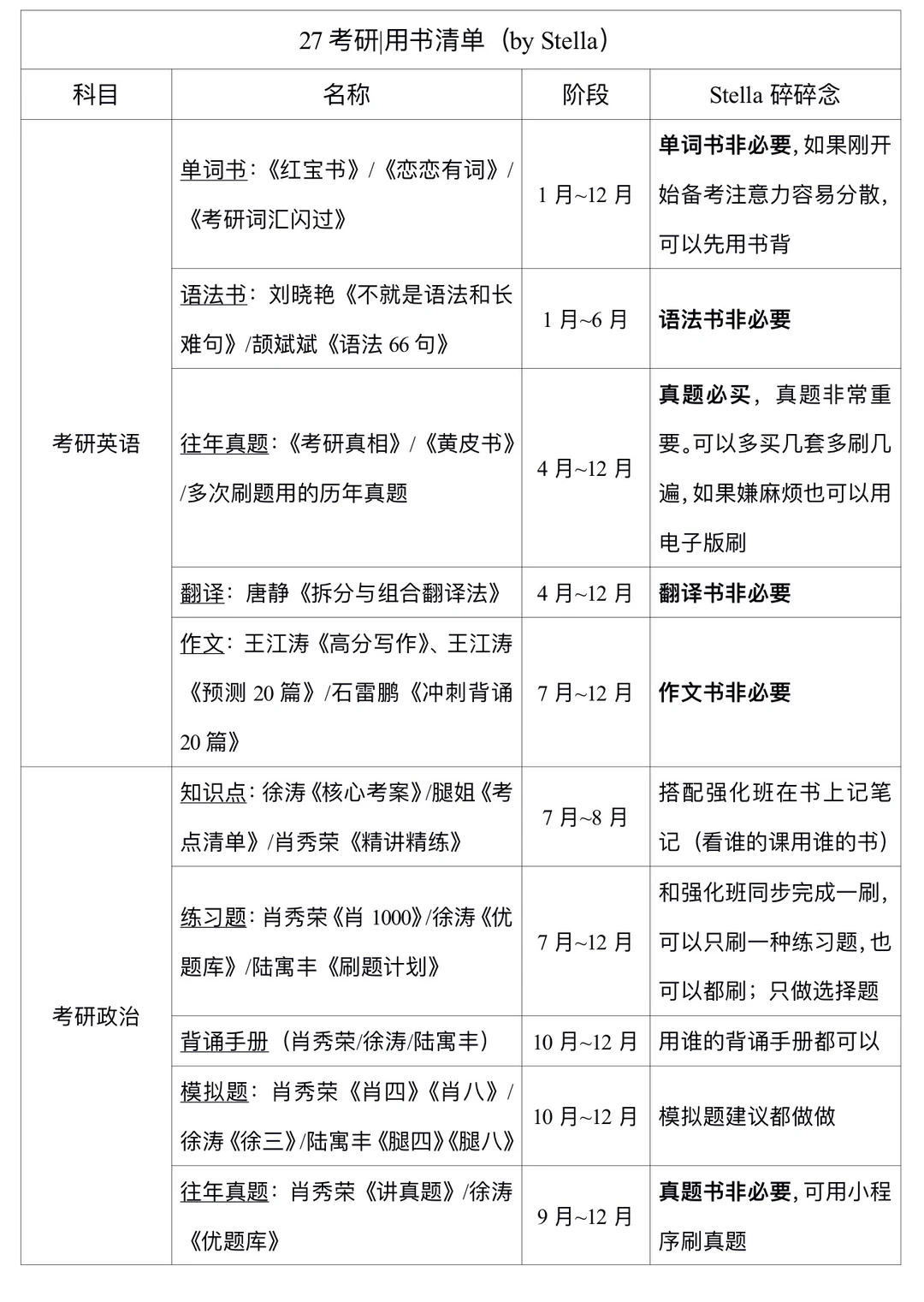
27考研|用书清单

27考研|用书清单

教育 2025-12-30 18:02

26考研|考完初试之后可以干什么

26考研|考完初试之后可以干什么

教育 2025-12-26 19:10

给明天参加考研的同学准备的小作文模板

给明天参加考研的同学准备的小作文模板

教育 2025-12-20 15:04

给本周六要考研的同学准备的大作文模板

给本周六要考研的同学准备的大作文模板

教育 2025-12-19 15:03

26考研|考前四天的注意事项

26考研|考前四天的注意事项

教育 2025-12-17 15:02

26考研|考前八天的备考状态

26考研|考前八天的备考状态

教育 2025-12-13 15:50

考研倒计时10天|还可以做很多事情

考研倒计时10天|还可以做很多事情

教育 2025-12-11 15:04

26考研|肖四使用指南

26考研|肖四使用指南

教育 2025-12-06 15:06

26考研|十二月需要完成的任务

26考研|十二月需要完成的任务

教育 2025-11-29 15:02

26考研|小作文模版(二)

26考研|小作文模版(二)

教育 2025-11-28 15:02

26考研|英语小作文模板合集(一)

26考研|英语小作文模板合集(一)

教育 2025-11-27 15:02

倒计时29天|26考研英语作文进度0%的规划

倒计时29天|26考研英语作文进度0%的规划

教育 2025-11-22 15:53

26考研英语小作文模板(通知/告示)

26考研英语小作文模板(通知/告示)

教育 2025-11-21 16:02

26考研|倒计时36天的冲刺作息

26考研|倒计时36天的冲刺作息

教育 2025-11-15 15:48

26考研|肖八的使用指南

26考研|肖八的使用指南

教育 2025-11-12 15:34

26考研|50天上岸计划

26考研|50天上岸计划

教育 2025-10-31 15:02

26考研|最后八周还可以做很多事情(考研英语

26考研|最后八周还可以做很多事情(考研英语

教育 2025-10-29 11:07

26考研|腿姐背诵手册的日规划

26考研|腿姐背诵手册的日规划

教育 2025-10-21 16:01
第一页 下一页
要努力读研的斯黛拉

要努力读研的斯黛拉

感谢大家的关注

热门分类

推荐 热榜 军事 NBA 体育 社会 明星八卦 娱乐 财经 科技 汽车 历史 国际 游戏 动漫 公益 搞笑 商业 互联网 数码 国际足球 房产 家居 时尚 科学探索 职场 育儿 股票 教育 影视 情感 热点 中国军情 武器 中国南海 中国足球 亚洲杯 科比 综合体育 CBA 投资 大咖秀 外汇 创业 风口 SUV 豪车 概念车 优惠 新能源 美国 欧洲 朝日韩 俄罗斯 孕期 街拍 婚姻 正能量

© CopyRight 2010-2026 万益资讯网(wanyishang.com)

粤ICP备2022014661号 邮箱:181046773#qq.com

声明:部分文章摘自互联网,如有侵权,麻烦告知删除。