万益资讯网
梦菡说小说的文章
常识|维生素钙 碘 等
2026-03-25 16:26
常识|维生素钙 碘 等
常识|地理三大阶梯分界线一二阶梯:【捆连断】二三阶梯:【大太巫雪】
2026-03-25 16:26
常识|地理三大阶梯分界线一二阶梯:【捆连断】二三阶梯:【大太巫雪】
判断推理 模拟卷(二)错题
2026-03-25 15:26
判断推理 模拟卷(二)错题
常识|长方形,正方形,菱形的关系
2026-03-25 15:26
常识|长方形,正方形,菱形的关系
图推1.有几个三角形2.去同存异3.一笔画4.第一笔是撇还是点。5.交点的线是实
2026-03-25 14:26
图推1.有几个三角形2.去同存异3.一笔画4.第一笔是撇还是点。5.交点的线是实
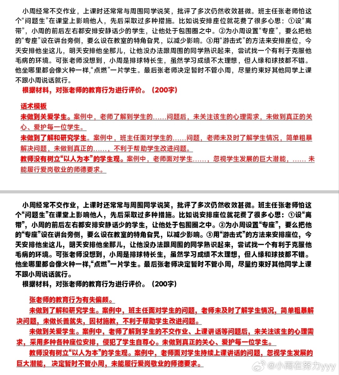
案例分析1.劳动教育家长会发言要点2.回信3.评价老师的行为:学生上课讲话,教师
2026-03-25 11:26
案例分析1.劳动教育家长会发言要点2.回信3.评价老师的行为:学生上课讲话,教师
案例分析
2026-03-25 10:29
案例分析
时政|3.14考试 鹤峰 带做1.营商环境:市场化,法治化,国际化【是法国】金融
2026-03-25 10:33
时政|3.14考试 鹤峰 带做1.营商环境:市场化,法治化,国际化【是法国】金融
案例分析|1.班主任,老师的教育行为评价 2.回信
2026-03-25 01:15
案例分析|1.班主任,老师的教育行为评价 2.回信
案例分析|1.为党育人,为国育才的辨析2.教育家精神3.教师专业发展路径4.AI
2026-03-24 20:28
案例分析|1.为党育人,为国育才的辨析2.教育家精神3.教师专业发展路径4.AI
活动设计|内容与过程 可进行的活动:1.啄木鸟活动:找出错误,或者评选最佳啄木鸟
2026-03-25 00:11
活动设计|内容与过程 可进行的活动:1.啄木鸟活动:找出错误,或者评选最佳啄木鸟
活动设计|班会:反对校园暴力,共建和谐校园
2026-03-24 20:28
活动设计|班会:反对校园暴力,共建和谐校园
时政|鹤峰 真题带做【下】
2026-03-24 15:24
时政|鹤峰 真题带做【下】
时政|鹤峰 真题带做【上】
2026-03-24 16:24
时政|鹤峰 真题带做【上】
时政|2026年2月上 时政讲练 超格鹤峰
2026-03-24 15:24
时政|2026年2月上 时政讲练 超格鹤峰
综应|话术~积累一些吧
2026-03-24 11:26
综应|话术~积累一些吧
辨析题|
2026-03-24 11:25
辨析题|
时政|两会
2026-03-24 12:24
时政|两会
案例分析|
2026-03-24 11:26
案例分析|
常识|诗人的别称
2026-03-24 12:24
常识|诗人的别称
第一页
下一页
作者信息
梦菡说小说
感谢大家的关注
分类: 文化
热门分类
推荐
热榜
军事
NBA
体育
社会
明星八卦
娱乐
财经
科技
汽车
历史
国际
游戏
动漫
公益
搞笑
商业
互联网
数码
国际足球
房产
家居
时尚
科学探索
职场
育儿
股票
教育
影视
情感
热点
中国军情
武器
中国南海
中国足球
亚洲杯
科比
综合体育
CBA
投资
楼市
大咖秀
外汇
创业
风口
SUV
豪车
概念车
优惠
新能源
美国
欧洲
朝日韩
俄罗斯
孕期
街拍
恋爱攻略
婚姻
正能量